Home News Reddit Tracker Articles Projects Links Login
Logo

KARAJAMAKI

News
Nature.com

A smart compliance validation framework for steel reinforcement in concrete structures using web extension technology

In the construction industry, the manual verification of reinforcement material against the international standard is a critical yet time-consuming and error-prone process. Construction professionals often rely on standard or limiting values as presented in I…

Read Article
Nature.com

Accelerating spiking neural networks with photonic reconfigurable devices

Hybrid neural networks often underperform compared to conventional neural networks because of their low array utilization. Lu et al. propose a programmable spiking architecture that leverages photonic reconfigurable devices to integrate synaptic and neuronal …

Read Article
Kuva
Mcsweeneys.net

Fisher-Price Is Pivoting to AI-Powered Autonomous Weapons Manufacturing

“After agreeing to sell all its assets last month for less than 1 percent of its previous $4 billion valuation, the shoe company Allbirds announced on Wednesday that it would ‘pivot its business’ to artificial intelligence.” — New York Times - - -We at Fisher…

Read Article
Nature.com

A channel and spatial attentions mechanisms with CNN for enhanced license plate detection

Scientific Reports - A channel and spatial attentions mechanisms with CNN for enhanced license plate detection

Read Article
Kuva
Fuckingyoung.es

BOULARD BARCELONA “With Kind Regards” Backstage!

Photographer Ángela Ibañez went backstage at 080 Barcelona Fashion to capture BOULARD BARCELONA's "With Kind Regards" collection, in exclusive for Fucking Young!  The post BOULARD BARCELONA “With Kind Regards” Backstage! appeared first on Fucking Young!.

Read Article
Kuva
Fuckingyoung.es

Honey Dijon’s “The Nightlife” Is Out Now

The record is rooted in club culture but reaches beyond it, capturing the emotional and physical pull of the dancefloor. The post Honey Dijon’s “The Nightlife” Is Out Now appeared first on Fucking Young!.

Read Article
Kuva
Fuckingyoung.es

AAA STUDIO “Señora, suélteme el brazo” Backstage!

Photographer Ángela Ibañez went backstage at 080 Barcelona Fashion to capture AAA STUDIO's "Señora, suélteme el brazo" collection, in exclusive for Fucking Young! The post AAA STUDIO “Señora, suélteme el brazo” Backstage! appeared first on Fucking Young!.

Read Article
Kuva
Fuckingyoung.es

Denim Tears Denim Returns for SS26 With Ms. Lauryn Hill and Family

The family was photographed together by Liam MacRae, grounding the campaign in lineage and closeness. The post Denim Tears Denim Returns for SS26 With Ms. Lauryn Hill and Family appeared first on Fucking Young!.

Read Article
Nature.com

Discovery of an Endonuclease G-inhibitory Ku80-peptide protecting against leukemogenic rearrangements at the MLL breakpoint cluster

During chemotherapy Endonuclease G triggers chromosomal breakage and leukemogenic rearrangements in hematopoietic cells. Here the authors identify a peptide derived from Ku80 antagonizing this mutagenic effect through specific Endonuclease G inhibition.

Read Article
Nature.com

The schizophrenia associated protein DISC1 forms a multivalent tetrameric hub via conserved UVR dimers

DISC1 has pleiotropic functions and is strongly associated to mental disorders. Here, authors reveal a tetrameric core of DISC1 that impinges on well conserved, bacteria derived dimerisation domains. Importantly, such arrangement confers multivalency in DISC1…

Read Article
Kuva
Nature.com

A cell-permeable nanobody to restore F508del cystic fibrosis transmembrane conductance regulator activity

Cell-permeable nanobodies overcome a major barrier to intracellular protein targeting. Franz, Rubil and colleagues show that delivery of a CFTR-binding nanobody into airway epithelial cells from patients with cystic fibrosis homozygous for the F508del-CFTR mu…

Read Article
Nature.com

Coupling uranyl upcycling with photoelectrochemical urea degradation for radioactive organic wastewater management

Radioactive organic wastewater poses environmental challenges. Here, authors develop a photoelectrochemical system, Ni-modified TiO2 nanotube arrays photoanode and β-cyclodextrin polymer cathode, that simultaneously achieves over 99% uranyl extraction and nea…

Read Article
Nature.com

ELMO2 is a therapeutic vulnerability in mesenchymal-like and drug-resistant non-small cell lung cancer

Epithelial-mesenchymal transition (EMT) is a common mechanism for acquired resistance to EGFR tyrosine kinase inhibitors (TKIs). Here, the authors discover that ZEB1-mediated repression of ELMO3 creates a synthetic-lethal dependence on ELMO2, and that inhibit…

Read Article
Kuva
Nature.com

Orthrus: toward evolutionary and functional RNA foundation models

Orthrus is an RNA foundation model pretrained via contrastive learning based on splicing isoforms and orthologous transcripts. This pretraining strategy leads to its strong performances in various tasks about RNA properties and functions, distinguishing Orthr…

Read Article
Kuva
Nature.com

Decoding the language of messenger RNA

The open-source Orthrus RNA language model maps evolutionary patterns across mammalian species to predict key mRNA properties, advancing RNA biology research.

Read Article
Iosdevweekly.com

Issue 748

What’s your position on LLM-generated pull requests in open source projects?

Read Article
Kuva
Nature.com

A transgene-free, human peri-gastrulation embryo model presents trilaminar embryonic disc-, amnion- and yolk sac-like structures

Sun et al. present a stem cell-derived embryo model recapitulating certain aspects of human peri-gastrulation, including the formation of trilaminar disc-, amnion- and yolk sac-like structures.

Read Article
Kuva
Redhat.com

Friday Five — April 17, 2026

InformationWeek - Red Hat CIO Marco Bill: Resource control is key for AI sovereigntyRed Hat CIO, Marco Bill, explains why a comprehensive inventory of data, infrastructure, and architecture is essential for maintaining security, ensuring regulatory compliance…

Read Article
Kuva
Nature.com

SLC33A1 exports oxidized glutathione to maintain endoplasmic reticulum redox homeostasis

Liu, Gad et al. develop an approach to purify the endoplasmic reticulum and integrate genetic, structural, molecular and cell biological analyses to identify SLC33A1 as an endoplasmic reticulum oxidized glutathione (GSSG) exporter in mammalian cells.

Read Article
Kuva
Alltoc.com

How can open-source software improve space-weather modeling? #science

Open source tools aim to sharpen space weather forecasts Scientists at the University of Birmingham released open source, Python based software designed to improve space weather modeling by helping researchers understand how fast moving particles behave durin…

Read Article
Kuva
SiliconANGLE News

Resolve AI raises $40M at $1.5B valuation to optimize production environments

Resolve AI Inc., a startup that helps enterprises make their infrastructure more reliable, has raised $40 million in funding. DST Global and Salesforce Ventures led the investment. It comes as an extension to a $125 million Series A round that Resolve AI anno…

Read Article
Kuva
Livemint

India is one of our fastest-growing markets in Asia, says CTO of analytics platform Clickhouse

Co-founder and chief technology officer Alexey Milovidov said the company's ability to compete on price in India is part of the reason for this. 

Read Article
Kuva
ExchangeWire

Agentic Advertising Needs Interoperability, Standardisation and Adoption to Thrive

Jonas Jaanimagi of IAB Australia gives us his thoughts on how the ad industry can truly realise the promise of agentic advertising... The post Agentic Advertising Needs Interoperability, Standardisation and Adoption to Thrive appeared first on ExchangeWire.co…

Read Article
Pypi.org

controlbridge 0.2.1

Open-source GRC tool: gap analysis, risk statements, evidence collection, and compliance automation

Read Article
Rlsbb.to

For All Mankind S05E04 1080p WEB h264-ETHEL

Season 5, Episode 04 – “Open Source”Alex takes Ed's advice and finds a new project to focus on: a job at Helios. Links: HOMEPAGE – TVDB

Read Article
Kuva
Crypto Briefing

Anthropic releases Claude Opus 4.7, resolves Polymarket contract YES

Anthropic's release of Claude Opus 4.7 could influence AI policy discussions and market dynamics, impacting future AI developments. The post Anthropic releases Claude Opus 4.7, resolves Polymarket contract YES appeared first on Crypto Briefing.

Read Article
Pypi.org

carevalue-claims-ml 0.3.1

Open Source Healthcare ML Models for Cost Reduction and Outcome Improvement

Read Article
Kuva
CleanTechnica

Honda Is Determined To Sell More EVs In The US, One Way Or Another

EVs continues to push across the hurdles of a recalcitrant US market, with the Honda venture Fastport providing an example of perseverance in the pedal-powered micromobility sector. The post Honda Is Determined To Sell More EVs In The US, One Way Or Another a…

Read Article
Kuva
Goodereader

First Look at the Xteink X3 Mini E-Reader

An affordable e-reader with a 3.7-inch e-ink display and a weight of 58 grams, which is extremely portable, and hopes to win over bookworms. The post First Look at the Xteink X3 Mini E-Reader first appeared on Good e-Reader.

Read Article
Kuva
BleepingComputer

Exe file from discord putting malware on device

Exe file from discord putting malware on device - posted in Virus, Trojan, Spyware, and Malware Removal Help: I clicked on a file from a friends hacked account that installed malware on my device. It stole my cookies, discord token and email password. I have…

Read Article
Pypi.org

ha-mcp-dev 7.3.0.dev373

Home Assistant MCP Server - Complete control of Home Assistant through MCP

Read Article
Nature.com

A hybrid intelligent optimization algorithm combining weighted K-means clustering and improved ABC for optimal deployment of prehospital emergency heliports

Scientific Reports - A hybrid intelligent optimization algorithm combining weighted K-means clustering and improved ABC for optimal deployment of prehospital emergency heliports

Read Article
Kuva
Defense One

Russians will surrender to robots. Russian robots won’t.

After a historic first, communications and navigation still obstruct the future for roboticized ground assault.

Read Article
Nature.com

Pan-organ poly(A) atlas reveals a post-transcriptional regulatory layer independent of RNA abundance

Poly(A) tails are critical to gene regulation, yet their organism-wide patterns remain unmapped. Here, the authors provide an 18-organ mouse atlas, revealing that poly(A) dynamics is fundamentally orthogonal to mRNA abundance.

Read Article
Nature.com

BMSC-derived exosomal ANTXR1 inhibits erythroid differentiation by suppressing the TLR4/MyD88/NF-κB signaling pathway

Aplastic anemia (AA) is a bone marrow failure syndrome characterized by impaired hematopoiesis and a dysfunctional marrow microenvironment. Bone marrow-derived mesenchymal stem cell (BMSC)-derived exosomes play a crucial role in intercellular communication; h…

Read Article
Kuva
Nature.com

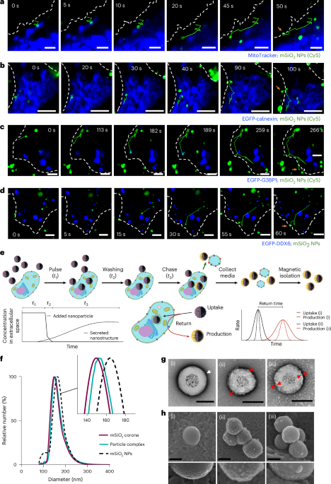
Condensate corona–nanoparticle complexes transfer functional biomolecules between cells

After being internalized by cells, nanoparticles can, in rare events, acquire a biomolecular condensate corona. These complexes can reach the extracellular space, where they can deliver their acquired proteins and RNA content to other cells.

Read Article
Nature.com

SLC30A10 downregulation is associated with cGAS-STING pathway activation in colorectal tubular adenoma

Scientific Reports - SLC30A10 downregulation is associated with cGAS-STING pathway activation in colorectal tubular adenoma

Read Article
Nature.com

Cross-species metabolic characterization of eutylone and mechanism-based inhibition of CYP2D6 and CYP2B6 with drug interaction implications

Scientific Reports - Cross-species metabolic characterization of eutylone and mechanism-based inhibition of CYP2D6 and CYP2B6 with drug interaction implications

Read Article
Kuva
Nature.com

Ball-lightning-like relativistic terahertz solitons

When a femtosecond laser is focused onto a tungsten tip, excited surface plasmon polaritons form a relativistic terahertz soliton at the tip apex in a supersonic argon jet. It exhibits sustained stability over 100-ns durations and 400-μm spatial dimensions an…

Read Article
Kuva
Breitbart News

ATF: Bullet Jacket from .30 Caliber Round Found in Charlie Kirk's Autopsy

A Bureau of Alcohol, Tobacco, Firearms, and Explosives (ATF) report shows that a bullet jacket from a .30 caliber round was found during the autopsy of Charlie Kirk. The post ATF: Bullet Jacket from .30 Caliber Round Found in Charlie Kirk’s Autopsy appeared f…

Read Article
Kuva
C-sharpcorner.com

How To Reduce LLM Token Costs by 70–90%

Slash LLM costs by 70-90%! Learn to strategically use different models, optimize prompts, cache responses, and more. Build a cost-effective AI architecture.

Read Article
Kuva
Nlppeople.com

2026 – AI Research Intern – LLMs

About the Job: We are seeking an AI Research Intern (NLP & LLM) to join our AI research team. In this role, you will participate in world-class research focusing on Intelligent Operations and Management of future Autonomous Telecommunication Networks. You wil…

Read Article
Kuva
Redhat.com

AI optimization: 7 powerful techniques you can use today!

That GPU you're running? You're most likely not using it to the fullest. You’ve deployed your large language model (LLM). It’s working, but many production deployments waste significant GPU capacity through suboptimal configurations. Your hardware spends time…

Read Article
Kuva
Kde.org

KDE Gear ⚙️ 26.04

A script element has been removed to ensure Planet works properly. Please find it in the original post. Dolphin Dolphin is KDE's file/folder browser manager, which also lets you connect to remote file systems and manage code repositories. In…

Read Article
Kuva
R-bloggers.com

Expanding the Editorial Team: Alec Robitaille and Lucy D’Agostino McGowan Join as Editors

At rOpenSci, we’re continually grateful for the support and engagement of our community, who help make research open-source stronger, more inclusive, and more collaborative. The software peer review program continues to grow, and today we announ... Continue r…

Read Article
Nature.com

Method comparison of microscopy, metabarcoding, and multispectral imaging flow cytometry for identification and relative abundance analysis of insect-dispersed pollen

Scientific Reports - Method comparison of microscopy, metabarcoding, and multispectral imaging flow cytometry for identification and relative abundance analysis of insect-dispersed pollen

Read Article
Kuva
C-sharpcorner.com

NVIDIA Launches "Ising": The World's First Open AI Models for Quantum Computing

NVIDIA launches Ising, the world's first open-source AI model family designed to accelerate quantum computing through automated calibration and high-speed error correction.

Read Article
Kuva
Github.com

Agent - Native Mac OS X coding ide/harness

Any AI, full control of your Mac. 17 LLM providers (Claude, GPT, Gemini, Ollama, Apple Intelligence, and more) wired into a native Mac app that writes code, builds Xcode, manages git, automates Saf...

Read Article
Pypi.org

qsag-core 0.2.1

Open source AI agent security toolkit — MCP poisoning scanner, ghost detection, prompt injection patterns

Read Article
Pypi.org

blackfish-ai 1.0.0a1

An open-source AI-as-a-Service platform.

Read Article
Kuva
Atlassian.com

Enhancing Developer Workflow with Rovo Dev and Notifications

Context switching kills developer flow. Rovo Dev now integrates with Peon Ping — an open-source notification layer that plays audio cues and desktop toasts when tasks complete, error out, or need input. Stay focused on code while your tools tap you on the sho…

Read Article
Kuva
Atlassian.com

Enhancing Developer Workflow with Rovo Dev and Notifications

Context switching kills developer flow. Rovo Dev now integrates with Peon Ping — an open-source notification layer that plays audio cues and desktop toasts when tasks complete, error out, or need input. Stay focused on code while your tools tap you on the sho…

Read Article
Kuva
Pypi.org

dutch-gov-mcp added to PyPI

Unofficial MCP server for Dutch government open data (data.overheid.nl, CBS, KVK)

Read Article
Kuva
SiliconANGLE News

What to expect at SUSECON: Join theCUBE April 21

Open-source platforms are rapidly becoming the control layer for managing AI and Kubernetes at enterprise scale, reshaping how organizations operate distributed infrastructure. The industry has undergone a shift toward cloud-native infrastructure based on Kub…

Read Article
Kuva
Pypi.org

rustygal added to PyPI

Fast gene prediction for prokaryotic genomes (Rust reimplementation of Prodigal)

Read Article
Kuva
Livedoor.com

AIによるセキュリティリスクがあるとしてオープンソースソフトウェアがクローズドへ移行決断

スケジュール管理ツール「Cal.com」の創業者であるベイリー・パンフリート氏が、これまでオープンソースだったCal.comをクローズドソースに移行するに至った理由を語っています。Cal.com Goes Closed Source: Why AI Security Is Forcing Our Decision | Cal.com - Scheduling Software for Online Bookingshttps://cal.com/blog/cal-com-goes-closed-source-wh…

Read Article
Pypi.org

mzy-py 0.2.8

This is a simple open-source Python toolkit. It is currently in the testing phase and only implements simplified handling of a few specific pandas commands, as well as the ability to set up a basic Flask server with one click.

Read Article
Freerepublic.com

FReeper Canteen ~ Remembering Our Troops!! ~ Thursday, 16 April 2026

~ The FReeper Canteen Presents ~ ~ Remembering Our Troops!! ~ Homecomings Are Still The Best! Col. Nate Vogel, 22nd Air Refueling Wing commander, poses with his family following his fini flight at McConnell Air Force Base, Kansas. Vogel took one last flight o…

Read Article
Nature.com

A phantom mimicking layered biological microenvironments investigated with 7T diffusion weighted MRI

Scientific Reports - A phantom mimicking layered biological microenvironments investigated with 7T diffusion weighted MRI

Read Article
Kuva
Redhat.com

Meet the latest Red Hat OpenShift Superheroes

Earlier this month at Red Hat OpenShift Commons in Amsterdam, co-located with KubeCon + CloudNativeConEU, we celebrated a few Red Hat OpenShift Superheroes. While each member of the Red Hat OpenShift community is a hero for helping contribute to a project’s s…

Read Article
Nature.com

Spinal cord structural and functional architecture and its shared organization with the brain across the adult lifespan

Using multimodal spinal cord and brain imaging, this study reveals pronounced age-related changes in the spinal somatosensory pathway and shared central nervous system aging mechanisms, including gray matter loss and decreased functional segregation.

Read Article
Kuva
PCMag.com

31 Hidden Windows 11 Features You Need to Try Right Now

Windows 11 packs a ton of easy-to-miss features. We show you how to download some unique extras, maximize Copilot, tweak the Start menu, upgrade your security, and much more. Although Microsoft is promising a lot of upcoming improvements, Windows 11 is alread…

Read Article
Kuva
Raspberrypi.com

Set Marvin Free

Do you dare free a demon possessing a stuffed animal?

Read Article
Kuva
Hackaday

Haiku Isn’t Just for X86 Anymore, Boots on ARM in QEMU

Ever since it was called OpenBeOS, Haiku has targeted the x86 platform. That makes good sense: it’s hard enough maintaining a niche system on ubiquitous hardware. But x86 isn’t the …read more

Read Article
Pypi.org

xoai-frontend 20260409.2

The Home Assistant frontend

Read Article
Pypi.org

sigenergy2mqtt 2026.4.16

Publish Modbus data from Sigenergy to MQTT, with optional Home Assistant Auto-Discovery and PVOutput updating

Read Article
Kuva
The Times of India

Layoffs hit tech, GCCs; Startups rewrite summer rules

Happy Wednesday! Tech and GCC talent are facing more layoffs as they move up the value chain and integrate into global operations. This and more in today’s ETtech Morning Dispatch.

Read Article
Nature.com

Asymmetric dimeric assembly of Suv3 helicase facilitates processive RNA unwinding

Human Suv3 is a mitochondrial helicase essential for RNA decay. Here, the authors present cryo-EM structures of Suv3 in multiple functional states, revealing an asymmetric dimeric architecture that coordinates ATP hydrolysis for processive RNA unwinding.

Read Article
Nature.com

Analysis of Fahliyan Reservoir Fractures by combining conventional petrophysical logs and FMI image log in an oil field in Southwest Iran

Scientific Reports - Analysis of Fahliyan Reservoir Fractures by combining conventional petrophysical logs and FMI image log in an oil field in Southwest Iran

Read Article
Kuva
Nature.com

A spatial atlas of the healthy human liver from live donors

A human spatial atlas of gene expression in liver based on live donors shows marked porto–central zonation of hepatocytes and non-parenchymal cells, and transcriptomic changes in early steatosis.

Read Article
Kuva
Nature.com

Cell-type-targeted mitochondrial transplantation rescues cell degeneration

MitoCatch is a cell-type-specific mitochondrion-targeting system that links mitochondria and the cell surface by protein binders and delivers mitochondria into the target cell.

Read Article
Kuva
Nature.com

Template-driven scaffolding of SCFFBXO42 regulates PP2A degradation

The E3 ligase SCFFBXO42 degrades holoenzyme-free PP2Ac in complex with the coiled-coil protein CCDC6 to maintain cancer cell fitness

Read Article
Kuva
Nature.com

Early-onset cancer fuels calls for wider screening — but at what cost?

As some countries lower the screening age for breast, colorectal and other cancers, scientists warn that it could cause more harm than good.

Read Article
Kuva
Nature.com

An acetylated Tau-174 CSF biomarker discriminates between TDP-43 and tau pathology in patients with frontotemporal lobar degeneration

A new cerebrospinal fluid biomarker, AcTau174, was elevated in frontotemporal lobar degeneration with TAR DNA-binding protein (FTLD-TDP), distinguishing this pathology from FTLD-Tau, and was associated with disease severity and progression in FTLD-TDP.

Read Article
Kuva
Nature.com

Optical convolutional spectrometer

A centimetre-scale convolutional spectrometer offers high performance, low cost and ~500-nm bandwidth. The system classifies diverse solid samples and quantifies concentrations of solutions with detection accuracy surpassing commercial benchtop spectrometers.

Read Article
Mydbanotebook.org

Lætitia AVROT: Postgres performance regression: are we there yet?

Every year, PostgreSQL gets faster. Researchers benchmarking the optimizer from version 8 through 16 found an average 15% performance improvement per major release. That’s a decade of consistent, measurable progress. The project has been doing this since 1996…

Read Article
Kuva
Nature.com

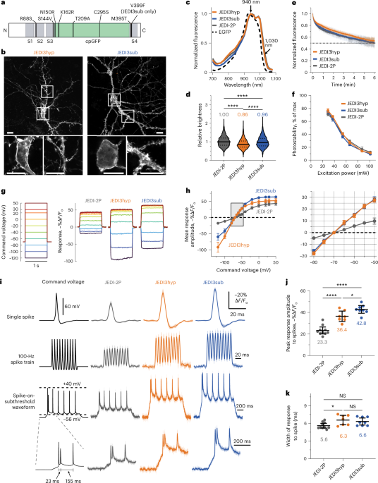
Designer indicators for two-photon recording of subthreshold voltage dynamics

The genetically encoded voltage indicators JEDI3sub and JEDI3hyp enhance monitoring of subthreshold neuronal activity in the awake mouse brain using a variety of two-photon microscopy techniques.

Read Article
Nature.com

Achieving high-performance room-temperature organic ferromagnetic semiconductor films via topochemical reduction

Developing high-performance organic ferromagnetic semiconductors is hindered by the coupling between radical generation and molecular assembly during synthesis. Here, the authors use topochemical reduction to enable radical generation in pre-ordered perylene …

Read Article
Kuva
Elastic.co

Forward-looking MSSPs are moving to Elastic Security

Elastic Security gives MSSPs the platform edge they need: resource-based pricing, built-in AI, and automation tools that scale operations without scaling headcount. See why forward-looking MSSPs are making the switch.

Read Article
Nature.com

Spliceosome induction is a druggable dependency of RAS-driven senescence and cancer

While there have been recent improvements, RAS-driven cancers remain difficult to treat. Here, the authors identify the spliceosome as a vulnerability in RAS-induced senescent cancer cells and show that therapeutically targeting this is effective in preclinic…

Read Article
Kuva
The Conversation Africa

In the face of rampant AI, is ‘data poisoning’ a new form of civil disobedience?

Boycotts, sabotage and other types of civil disobedience have long served collective action against injustice.

Read Article
Pypi.org

npcpy 1.4.18

npcpy is the premier open-source library for integrating LLMs and Agents into python systems.

Read Article
Kuva
Seclists.org

Fix for issue #3326

Posted by advait deshmukh on Apr 14Issue link https://github.com/nmap/nmap/issues/3326> Pull request link https://github.com/nmap/nmap/pull/3337> I read the source code and, from what I understood, the current output appears to be intentional. The ipv4 value …

Read Article
Kuva
SiliconANGLE News

Google adds reusable prompts to Gemini in Chrome

Google LLC is enhancing the version of its Gemini assistant that is embedded in Chrome with a new time-saving tool called Skills. The capability started rolling out today. It’s accessible on Mac, Windows and ChromeOS when Chrome’s language is set to US Englis…

Read Article
Kuva
Werd.io

One size fits none: let communities build for themselves

How open protocols and agentic development could lead to a whole new generation of social applications.

Read Article
Kuva
Pypi.org

traceai-sdk added to PyPI

Chrome DevTools for AI agents. Debug prompts, tool calls, memory, and reasoning with a visual execution timeline.

Read Article
Kuva
Wccftech

NVIDIA Just Made Quantum Computing Practical With Ising, The World’s First Open AI Models For Quantum Computers

NVIDIA has introduced Ising, its newest OpenAI models designed to make Quantum Computers useful and faster with brand new capabilities. NVIDIA Ising AI Models For Quantum Computers Bring Up To 3x Performance Boost Quantum Computing has been cited as the next …

Read Article
Kuva
Pypi.org

coii-sdk 0.1.1

Open-source LLM A/B testing SDK — run experiments across models, track cost and conversion in production

Read Article
Freerepublic.com

THE FREEPER CANTEEN - The U S History Quiz - Wednesday, April 15, 2026

~ Freeper Canteen ~Canteen Mission StatementShowing support and boosting the morale of our military and our allies' military and family members of the above. Honoring those who have served before. Today We Want You To Take The.....U S History QuizClick HERE t…

Read Article
Kuva
Provideocoalition.com

GoPro Goes PRO with MISSION 1!

GoPro has entered the ring as professional cine gear, in a compact mirrorless form with a new 1″ 8K60 sensors and a new wireless mic system. This isn’t just another product upgrade, it’s a whole new camera system with their new GP3 processor and a 1″ 50MP sen…

Read Article
Kuva
Stanley Cup of Chowder

Recap: Bruins end regular season on a high note with 4-0 win over New Jersey

A season-ending W.

Read Article
Kuva
Nature.com

Giant room-temperature third-order electrical transport in a thin-film altermagnet candidate

Nanoscale RuO2 thin films exhibit giant third-order longitudinal electrical transport and Hall effect at room temperature, making it a strong altermagnetic candidate material.

Read Article
Nature.com

Probing universal phase diagram of dimensional crossover with an atomic quantum simulator

The universal properties of dimensional crossovers in quantum simulation are not yet fully characterized. To address this gap, the authors develop a quantum simulator with ultracold bosons in triangular lattices unveiling new regimes and universality classes …

Read Article
Kuva
Calpaterson.com

Dependency cooldowns turn you into a free-rider

Against dependency cooldowns as a response to supply chain attacks

Read Article
Pypi.org

esphome 2026.4.0b3

ESPHome is a system to configure your microcontrollers by simple yet powerful configuration files and control them remotely through Home Automation systems.

Read Article
Pypi.org

stips-api-bridge 0.1.0

Standalone STIPS API communication library for Home Assistant integrations

Read Article
Pypi.org

stips-api-bridge added to PyPI

Standalone STIPS API communication library for Home Assistant integrations

Read Article
Kuva
Elastic.co

Unlocking real-time geospatial intelligence with Elastic

Pubsec teams need real-time intelligence as conditions rapidly change. Learn how geospatial analytics unifies mission and IT data, enabling faster decisions, better coordination, and secure insights in on-prem, air-gapped, and cloud environments.

Read Article
Nature.com

Insects manipulate host nuclear trafficking and epigenetic regulation to facilitate herbivory

Zhang et al. demonstrate that planthoppers secret an NLS-containing salivary effector, which redirects a histone deacetylase to the nucleus, thereby suppressing JA signaling and defense gene expression.

Read Article
Kuva
Nature.com

The air is full of DNA — here’s what scientists are using it for

Airborne genetic material can be used to paint a picture of ecosystem health, watch for invasive species and even identify humans.

Read Article
Kuva
Nature.com

The versatile interplay between steatotic liver disease and liver cancer

Metabolic dysfunction-associated steatotic liver disease (MASLD) and alcoholic liver disease (ALD) are drivers of liver cancer, promoting its development through chronic liver injury and inflammation. In this Review, Rahbari et al. highlight the distinct path…

Read Article
Kuva
Nature.com

Detection of atmospheric 42Ar at the 10−21 level by atom counting

Argon-42 is a background in experiments that search for dark matter or neutrinoless double-beta decay. Now, the isotope’s abundance is measured by combining a laser-based atom trapping technique with isotope pre-enrichment.

Read Article
Kuva
Nature.com

Lifetime of the singly charged 229Th nuclear isomer

The isomeric state of thorium-229, a candidate for nuclear clocks, can decay through internal conversion and radiative decays. Now experiments suggest indirect evidence for a higher-order decay process through an electronic transition.

Read Article
Kuva
Nature.com

Interferometric measurement of nuclear resonant phase shift with a nanoscale Young double waveguide

A nanoscale X-ray double-waveguide interferometer is developed to measure the phase shift due to the 14.4-keV nuclear resonance of the Mössbauer isotope 57Fe. The phase shift is extracted from just a few single-photon interference measurements using Bayesian …

Read Article
Nature.com

Thermodynamically consistent machine learning model for excess Gibbs energy

This work introduces HANNA, a strictly consistent machine learning model for predicting phase equilibria and other thermodynamic properties of multi-component mixtures only from the molecular structure.

Read Article
Kuva
Nature.com

Intrinsic phononic dressed states in a nanomechanical system

Exploiting the differences between quantum and classical physics typically requires nonlinear devices. Quantum nonlinear effects have now been demonstrated in a nanomechanical resonator due to strong coupling with an intrinsic two-level defect.

Read Article
Kuva
Nature.com

Antisense oligonucleotide-mediated knockdown therapy in two infants with severe KCNT1 epileptic encephalopathy

Two individuals with KCNT1-related epileptic encephalopathy were treated with a KCNT1-targeting antisense oligonucleotide, leading to significant reductions in seizure frequency and intensity, but also the development of hydrocephalus.

Read Article
Nature.com

CRAFT: cold-start recommender with attention and federated training

One of the main challenges in recommender systems is the cold-start problem, in which recommendation systems struggle to recommend new or rarely visited items. The traditional methods usually comprise centralized data merging or collaborative filtering techni…

Read Article
Distrowatch.com

Haiku improves ARM64 port

News and feature lists of Linux and BSD distributions.

Read Article
Kuva
Nature.com

Multi-ancestry genome-wide association study of severe pregnancy nausea and vomiting

Multi-ancestry GWAS meta-analysis identifies risk loci for severe nausea and vomiting of pregnancy. Downstream analyses explore maternal and fetal contributions of these loci and their temporal effects.

Read Article
Pypi.org

mcp-jenkins 3.1.3

The Model Context Protocol (MCP) is an open-source implementation that bridges Jenkins with AI language models following Anthropic's MCP specification. This project enables secure, contextual AI interactions with Jenkins tools while maintaining data privacy a…

Read Article
Kuva
Hackaday

They Weren’t Joking: Gentoo WAS ported to GNU Hurd

Long ago, in the aftermath of the UNIX wars, three kernels emerged from the rubble: BSD, Linux, and Hurd. BSD, being UNIX, was held back by legal wrangling in the aftermath of the wars, and that al…

Read Article
Pypi.org

mcp-atlassian-bitbucket added to PyPI

The Model Context Protocol (MCP) Atlassian integration is an open-source implementation that bridges Atlassian products (Jira and Confluence) with AI language models following Anthropic's MCP specification. This project enables secure, contextual AI interacti…

Read Article
Kuva
Pypi.org

rtsm added to PyPI

Real-Time Spatio-Semantic Memory for spatial AI and robotics

Read Article
Freerepublic.com

Trump: We've Heard From Tehran's 'Right' People About a Deal

Donald Trump claims that the "right people" in Iran have reached out to cut a deal for real after imposing a naval blockade and cutting off Iran's income stream. Who are we talking with in Tehran? Mahdi al-Hall? That's what Trump claimed in an ad-hoc press co…

Read Article
Kuva
The Times of India

AI-boosted hacks with Anthropic's Mythos could have dire consequences for banks

The model, announced April 7, is the company's "most capable yet for coding and agentic tasks," the company said in a blog post, referring to the model's ability to act autonomously. Its capabilities to code at a high level have given it a potentially unprece…

Read Article
Kuva
Gabrielebartolini.it

Gabriele Bartolini: Owning the pipe: physical replication, cloud neutrality, and the escape from DBaaS lock-in

This article examines how managed database services deliberately suppress access to the physical replication stream, turning operational convenience into permanent lock-in. It makes the case for a cloud-neutral stack — PostgreSQL, Kubernetes, and CloudNativeP…

Read Article
Kuva
Raspberrypi.com

oDuckberry

A novelty alarm clock has been turned into something ‘pro-duck-tive’

Read Article
Pypi.org

pywibeee 0.1.0

Python library and CLI for WiBeee (old Mirubee) energy meter with Home Assistant integration

Read Article
Nature.com

Statistics of multiscale fragmentation in the Primorsky fault zone

Tectonic stresses cause rock deformation and disintegration. We examined the fragmentation statistics of brittle rocks composing the damage zone of the Primorsky Fault of the Baikal Rift Zone at scales ranging from microns to kilometers. The fault rocks analy…

Read Article
Kuva
Nature.com

Rethinking ovarian cancer III: the past decade and future directions

In this Expert Recommendation, Bowtell and colleagues outline progress made over the last decade in the research and treatment of high-grade serous carcinoma as well as current challenges and research priorities for the coming years to reduce incidence and im…

Read Article
Kuva
Nature.com

Adaptive optical correction for in vivo two-photon fluorescence microscopy with neural fields

NeAT is a computational framework that facilitates incorporating adaptive optics into custom or commercial two-photon microscopes. This allows correcting aberrations and conjugation errors in real time in the mouse brain during morphological or functional ima…

Read Article
Kuva
Nature.com

Orbital-hybridization-induced Ising-type superconductivity in a confined gallium layer

Orbital hybridization and quantum confinement are used to realize Ising-like superconductivity in trilayers of gallium, which alone is probably not strongly enough spin–orbit coupled to host such superconductivity under high in-plane magnetic fields.

Read Article
Kuva
Deadline

‘Euphoria’ Season 3 Premiere: Rue & Co. Are Five Years Older But None The Wiser As HBO Drama Takes A Wild, Western Turn

Euphoria has never been a subtle series. The Season 3 premiere is no different, plunging viewers back into Sam Levinson’s provocative story about young people searching for meaning and connection in a chaotic, often cynical, world. Now, those characters are f…

Read Article
Kuva
Elastic.co

Elastic and Cursor partner to accelerate context engineering with coding agents

Elastic and Cursor partner to bring Elasticsearch's retrieval, tools, and memory into Cursor's coding agents, giving developers a context engineering foundation that keeps AI grounded in their own dat...

Read Article
Distrowatch.com

FreeBSD improves laptop compatibility

News and feature lists of Linux and BSD distributions.

Read Article
Kuva
C-sharpcorner.com

Ollama 0.2.6 Released with Native Gemma 4 Support and Enhanced Performance

Ollama 0.2.6 is now live, featuring native support for Google's Gemma 4 models and improved local inference performance for Windows, macOS, and Linux.

Read Article
Kuva
Pypi.org

lifexp added to PyPI

Actuarial life experience analysis toolkit for mortality, lapse, morbidity, reinsurance, expense, graduation, and reporting.

Read Article
Kuva
Pypi.org

family-archive-toolkit added to PyPI

CLI toolkit for digitizing, organizing, transcribing, and searching family archives

Read Article
Kuva
hackernoon.com

Learning Finance by Designing It | HackerNoon

8 months into designing a fintech platform with zero financial background - how domain ignorance slows you down and unexpectedly helps you....

Read Article
Pypi.org

z4j added to PyPI

z4j - open-source control plane for Python task infrastructure

Read Article
Pypi.org

ara-cli 0.1.14.11

Powerful, open source command-line tool for managing, structuring and automating software development artifacts in line with Business-Driven Development (BDD) and AI-assisted processes

Read Article
Pypi.org

z4j 2026.4.0a1

z4j - open-source control plane for Python task infrastructure

Read Article
Kuva
Github.com

Show HN: A virtual office where you watch your AI agents code

I run a lot of Claude agents at once and got tired of switching between terminals. Built a virtual office on top of t3code where each agent has a desk and you can see what everyone's working on. Comments URL: https://news.ycombinator.com/item?id=47746363 Poi…

Read Article
Kuva
Annielytics.com

AI Updates for the Week of 4/12/26

Updates Below are some of the highlights in AI, robotics, and machine learning for this past week. 4/12 4/11 4/10 4/9 4/8 4/7 4/6 Learn More You can get more details as well as citations in my AI Timeline. Learn how to take advantage of its filters here. Imag…

Read Article
Kuva
Livedoor.com

Gemini 3.1 Pro超えの中国製AIモデル「MiniMax M2.7」が無料公開される

中国に拠点を置くAI開発企業のMiniMaxが2290億パラメーターの自社製AIモデル「MiniMax M2.7」をHugging FaceやModelScopeで無料公開しました。当該モデルは2026年3月18日に発表されていたもので、エージェント性能の高さがアピールされています。GitHub - MiniMax-AI/MiniMax-M2.7 · GitHubhttps://github.com/MiniMax-AI/MiniMax-M2.7?tab=readme-ov-fileWe're delighted…

Read Article
Pypi.org

agentmail-oss 0.1.0

Python SDK for AgentMail — open-source email server for AI agents

Read Article
Pypi.org

agentmail-oss added to PyPI

Python SDK for AgentMail — open-source email server for AI agents

Read Article
Kuva
Github.com

Show HN: Narrate – Generate multi-voice long-form audio with one command

Article URL: https://github.com/zackham/narrate Comments URL: https://news.ycombinator.com/item?id=47746711 Points: 1 # Comments: 0

Read Article
Pypi.org

agentmail-oss 0.1.1

Python SDK for AgentMail — open-source email server for AI agents

Read Article
Pypi.org

coarse-ink 1.2.2

Free, open-source AI academic paper reviewer. BYOK — bring your own key.

Read Article
Pypi.org

mcp-atlassian-fix 0.22.1

The Model Context Protocol (MCP) Atlassian integration is an open-source implementation that bridges Atlassian products (Jira and Confluence) with AI language models following Anthropic's MCP specification. This project enables secure, contextual AI interacti…

Read Article
Kuva
Cnblogs.com

Github日报|2026年04月13日 - AI一族

昨日精选:hermes-agent - The agent that grows wit... | Kronos - Kronos: A Foundation Mod... [01] hermes-agent 昨日 +7,454 总计...

Read Article
Pypi.org

compair-core 0.7.1

Open-source foundation of the Compair collaboration platform.

Read Article
Kuva
Seclists.org

(no subject)

Posted by RISKS List Owner on Apr 12Content-Type: text/plain; charset=UTF-8 Content-Transfer-Encoding: 8bit precedence: bulk Subject: Risks Digest 34.91 RISKS-LIST: Risks-Forum Digest Sunday 12 April 2026 Volume 34 : Issue 91 ACM FORUM ON RISKS TO THE PUBLI…

Read Article
Kuva
Yahoo Entertainment

Amid celebration and farewell, Alex Ovechkin leaves retirement question unanswered: 'I haven’t decided yet'

Everybody at the Washington Capitals' final regular-season home game was treating the afternoon like a well-earned goodbye — everybody, that is, except Ovechkin.

Read Article
Nature.com

Exploration of structural and electrochemical characterization of niobium substituted alpha Na1.1MnO2 as sodium-ion battery cathodes

Sodium-ion batteries (SIBs) are growing as attractive alternatives to lithium-ion batteries due to the wide availability and affordability of sodium. In this study, it was investigated the structural and electrochemical characteristics of niobium-doped α-Na1.…

Read Article
Kuva
Thoughtbot.com

AI in Focus: A new Claude Skill for Rails code audits

Learn what happened when Chad installed the open source rails-audit-thoughtbot Claude skill, ran it on thoughtbot's decade-old internal Hub app, and walked through hits, misses, and how we'd tighten the skill over time.

Read Article
Nature.com

Arithmetic optimization algorithm based PID control for reduced order motorized wheelchairs with real time MIL SIL PIL validation

Scientific Reports - Arithmetic optimization algorithm based PID control for reduced order motorized wheelchairs with real time MIL SIL PIL validation

Read Article
Mrlokans.work

State of Homelab 2026

Article URL: https://mrlokans.work/posts/state-of-homelab-2026/ Comments URL: https://news.ycombinator.com/item?id=47746577 Points: 5 # Comments: 0

Read Article
Pypi.org

esphome 2026.4.0b2

ESPHome is a system to configure your microcontrollers by simple yet powerful configuration files and control them remotely through Home Automation systems.

Read Article
Kuva
XDA Developers

I built a $100 ePaper photo frame that never touches the cloud, and it looks like a real print

The reTerminal E1002 makes for a great photo frame with a lot of character.

Read Article
Nature.com

YOLO based stubble burning detection system for Northern regions of India

Stubble burning (SB) is a pervasive practice in Northern India, contributing significantly to winter air pollution, particularly exacerbated by the widespread use of combined harvesters. Despite its illegality, SB continues, releasing harmful pollutants and s…

Read Article
Pypi.org

simple-equ 1.3.105

An open source library containing multiple known STEM equations in a functional form.

Read Article
Pypi.org

simple-equ 1.3.112

An open source library containing multiple known STEM equations in a functional form.

Read Article
Pypi.org

simple-equ 1.3.116

An open source library containing multiple known STEM equations in a functional form.

Read Article
Pypi.org

simple-equ 1.3.93

An open source library containing multiple known STEM equations in a functional form.

Read Article
Pypi.org

simple-equ 1.3.125

An open source library containing multiple known STEM equations in a functional form.

Read Article
Pypi.org

simple-equ 1.3.83

An open source library containing multiple known STEM equations in a functional form.

Read Article
Pypi.org

simple-equ 1.3.123

An open source library containing multiple known STEM equations in a functional form.

Read Article
Pypi.org

simple-equ 1.3.89

An open source library containing multiple known STEM equations in a functional form.

Read Article
Pypi.org

simple-equ 1.3.142

An open source library containing multiple known STEM equations in a functional form.

Read Article
Pypi.org

simple-equ 1.3.134

An open source library containing multiple known STEM equations in a functional form.

Read Article
Pypi.org

simple-equ 1.3.144

An open source library containing multiple known STEM equations in a functional form.

Read Article
Pypi.org

simple-equ 1.3.161

An open source library containing multiple known STEM equations in a functional form.

Read Article
Pypi.org

simple-equ 1.3.117

An open source library containing multiple known STEM equations in a functional form.

Read Article
Pypi.org

simple-equ 1.3.157

An open source library containing multiple known STEM equations in a functional form.

Read Article
Pypi.org

simple-equ 1.3.102

An open source library containing multiple known STEM equations in a functional form.

Read Article
Pypi.org

simple-equ 1.3.139

An open source library containing multiple known STEM equations in a functional form.

Read Article
Pypi.org

simple-equ 1.3.156

An open source library containing multiple known STEM equations in a functional form.

Read Article
Pypi.org

simple-equ 1.3.147

An open source library containing multiple known STEM equations in a functional form.

Read Article
Pypi.org

simple-equ 1.3.164

An open source library containing multiple known STEM equations in a functional form.

Read Article
Pypi.org

simple-equ 1.3.165

An open source library containing multiple known STEM equations in a functional form.

Read Article
Pypi.org

simple-equ 1.3.133

An open source library containing multiple known STEM equations in a functional form.

Read Article
Pypi.org

simple-equ 1.3.167

An open source library containing multiple known STEM equations in a functional form.

Read Article
Pypi.org

simple-equ 1.3.149

An open source library containing multiple known STEM equations in a functional form.

Read Article
Pypi.org

simple-equ 1.3.150

An open source library containing multiple known STEM equations in a functional form.

Read Article
Pypi.org

simple-equ 1.3.107

An open source library containing multiple known STEM equations in a functional form.

Read Article
Pypi.org

simple-equ 1.3.141

An open source library containing multiple known STEM equations in a functional form.

Read Article
Pypi.org

simple-equ 1.3.131

An open source library containing multiple known STEM equations in a functional form.

Read Article
Pypi.org

simple-equ 1.3.159

An open source library containing multiple known STEM equations in a functional form.

Read Article
Pypi.org

simple-equ 1.3.143

An open source library containing multiple known STEM equations in a functional form.

Read Article
Pypi.org

simple-equ 1.3.118

An open source library containing multiple known STEM equations in a functional form.

Read Article
Pypi.org

simple-equ 1.3.163

An open source library containing multiple known STEM equations in a functional form.

Read Article
Pypi.org

simple-equ 1.3.121

An open source library containing multiple known STEM equations in a functional form.

Read Article
Pypi.org

simple-equ 1.3.136

An open source library containing multiple known STEM equations in a functional form.

Read Article
Pypi.org

simple-equ 1.3.120

An open source library containing multiple known STEM equations in a functional form.

Read Article
Pypi.org

simple-equ 1.3.181

An open source library containing multiple known STEM equations in a functional form.

Read Article
Pypi.org

simple-equ 1.3.122

An open source library containing multiple known STEM equations in a functional form.

Read Article
Pypi.org

simple-equ 1.3.140

An open source library containing multiple known STEM equations in a functional form.

Read Article
Pypi.org

simple-equ 1.3.145

An open source library containing multiple known STEM equations in a functional form.

Read Article
Pypi.org

simple-equ 1.3.151

An open source library containing multiple known STEM equations in a functional form.

Read Article
Pypi.org

simple-equ 1.3.148

An open source library containing multiple known STEM equations in a functional form.

Read Article
Pypi.org

simple-equ 1.3.154

An open source library containing multiple known STEM equations in a functional form.

Read Article
Pypi.org

simple-equ 1.3.173

An open source library containing multiple known STEM equations in a functional form.

Read Article
Pypi.org

simple-equ 1.3.155

An open source library containing multiple known STEM equations in a functional form.

Read Article
Pypi.org

simple-equ 1.3.170

An open source library containing multiple known STEM equations in a functional form.

Read Article
Pypi.org

simple-equ 1.3.138

An open source library containing multiple known STEM equations in a functional form.

Read Article
Pypi.org

simple-equ 1.3.168

An open source library containing multiple known STEM equations in a functional form.

Read Article
Pypi.org

simple-equ 1.3.110

An open source library containing multiple known STEM equations in a functional form.

Read Article
Pypi.org

simple-equ 1.3.172

An open source library containing multiple known STEM equations in a functional form.

Read Article
Pypi.org

simple-equ 1.3.124

An open source library containing multiple known STEM equations in a functional form.

Read Article
Pypi.org

simple-equ 1.3.186

An open source library containing multiple known STEM equations in a functional form.

Read Article
Pypi.org

simple-equ 1.3.171

An open source library containing multiple known STEM equations in a functional form.

Read Article
Pypi.org

simple-equ 1.3.195

An open source library containing multiple known STEM equations in a functional form.

Read Article
Pypi.org

simple-equ 1.3.158

An open source library containing multiple known STEM equations in a functional form.

Read Article
Pypi.org

simple-equ 1.3.204

An open source library containing multiple known STEM equations in a functional form.

Read Article
Pypi.org

simple-equ 1.3.90

An open source library containing multiple known STEM equations in a functional form.

Read Article
Pypi.org

simple-equ 1.3.205

An open source library containing multiple known STEM equations in a functional form.

Read Article
Pypi.org

simple-equ 1.3.202

An open source library containing multiple known STEM equations in a functional form.

Read Article
Pypi.org

simple-equ 1.3.97

An open source library containing multiple known STEM equations in a functional form.

Read Article
Pypi.org

simple-equ 1.3.201

An open source library containing multiple known STEM equations in a functional form.

Read Article
Pypi.org

simple-equ 1.3.213

An open source library containing multiple known STEM equations in a functional form.

Read Article
Pypi.org

simple-equ 1.3.169

An open source library containing multiple known STEM equations in a functional form.

Read Article
Pypi.org

simple-equ 1.3.146

An open source library containing multiple known STEM equations in a functional form.

Read Article
Pypi.org

simple-equ 1.3.182

An open source library containing multiple known STEM equations in a functional form.

Read Article
Pypi.org

simple-equ 1.3.175

An open source library containing multiple known STEM equations in a functional form.

Read Article
Pypi.org

simple-equ 1.3.111

An open source library containing multiple known STEM equations in a functional form.

Read Article
Pypi.org

simple-equ 1.3.126

An open source library containing multiple known STEM equations in a functional form.

Read Article
Pypi.org

simple-equ 1.3.162

An open source library containing multiple known STEM equations in a functional form.

Read Article
Pypi.org

simple-equ 1.3.189

An open source library containing multiple known STEM equations in a functional form.

Read Article
Pypi.org

simple-equ 1.3.198

An open source library containing multiple known STEM equations in a functional form.

Read Article
Pypi.org

simple-equ 1.3.130

An open source library containing multiple known STEM equations in a functional form.

Read Article
Pypi.org

simple-equ 1.3.197

An open source library containing multiple known STEM equations in a functional form.

Read Article
Pypi.org

simple-equ 1.3.152

An open source library containing multiple known STEM equations in a functional form.

Read Article
Pypi.org

simple-equ 1.3.199

An open source library containing multiple known STEM equations in a functional form.

Read Article
Pypi.org

simple-equ 1.3.185

An open source library containing multiple known STEM equations in a functional form.

Read Article
Pypi.org

simple-equ 1.3.178

An open source library containing multiple known STEM equations in a functional form.

Read Article
Pypi.org

simple-equ 1.3.235

An open source library containing multiple known STEM equations in a functional form.

Read Article
Pypi.org

simple-equ 1.3.137

An open source library containing multiple known STEM equations in a functional form.

Read Article
Pypi.org

simple-equ 1.3.236

An open source library containing multiple known STEM equations in a functional form.

Read Article
Pypi.org

simple-equ 1.3.209

An open source library containing multiple known STEM equations in a functional form.

Read Article
Pypi.org

simple-equ 1.3.227

An open source library containing multiple known STEM equations in a functional form.

Read Article
Pypi.org

simple-equ 1.3.221

An open source library containing multiple known STEM equations in a functional form.

Read Article
Pypi.org

simple-equ 1.3.245

An open source library containing multiple known STEM equations in a functional form.

Read Article
Pypi.org

simple-equ 1.3.223

An open source library containing multiple known STEM equations in a functional form.

Read Article
Pypi.org

simple-equ 1.3.103

An open source library containing multiple known STEM equations in a functional form.

Read Article
Pypi.org

simple-equ 1.3.194

An open source library containing multiple known STEM equations in a functional form.

Read Article
Pypi.org

simple-equ 1.3.206

An open source library containing multiple known STEM equations in a functional form.

Read Article
Pypi.org

simple-equ 1.3.191

An open source library containing multiple known STEM equations in a functional form.

Read Article
Pypi.org

simple-equ 1.3.234

An open source library containing multiple known STEM equations in a functional form.

Read Article
Pypi.org

simple-equ 1.3.219

An open source library containing multiple known STEM equations in a functional form.

Read Article
Pypi.org

simple-equ 1.3.253

An open source library containing multiple known STEM equations in a functional form.

Read Article
Pypi.org

simple-equ 1.3.241

An open source library containing multiple known STEM equations in a functional form.

Read Article
Pypi.org

simple-equ 1.3.250

An open source library containing multiple known STEM equations in a functional form.

Read Article
Pypi.org

simple-equ 1.3.135

An open source library containing multiple known STEM equations in a functional form.

Read Article
Pypi.org

simple-equ 1.3.229

An open source library containing multiple known STEM equations in a functional form.

Read Article
Pypi.org

simple-equ 1.3.180

An open source library containing multiple known STEM equations in a functional form.

Read Article
Pypi.org

simple-equ 1.3.216

An open source library containing multiple known STEM equations in a functional form.

Read Article
Pypi.org

simple-equ 1.3.187

An open source library containing multiple known STEM equations in a functional form.

Read Article
Pypi.org

simple-equ 1.3.200

An open source library containing multiple known STEM equations in a functional form.

Read Article
Pypi.org

simple-equ 1.3.220

An open source library containing multiple known STEM equations in a functional form.

Read Article
Kuva
The Indian Express

Gap between education and jobs for women in Delhi

Nearly three-quarters of educated, non-working women surveyed had never worked at all. This is not a story of women dropping out and struggling to return. It is about figuring out why educated women are not entering the workforce in the first place.

Read Article
Kuva
Brennan.day

The End of Eleventy

Build Awesome is a rebrand of 11ty/Eleventy, backed by a successful $40k Kickstarter. But this attempt to monetize static site generators repeats the same mistakes that killed Gatsby and Stackbit—and misunderstands who actually builds static sites.

Read Article
Kuva
Linuxgizmos.com

PocketTerm35-Pi5 Handheld Linux Terminal with Raspberry Pi 5 and 3.5″ Display

Waveshare recently featured the PocketTerm35-Pi5, a handheld Linux terminal based on the Raspberry Pi 5, with an integrated display, keyboard, and battery in a compact form factor. It supports command-line interaction, development workflows, and portable syst…

Read Article
Kuva
Digitimes

Taiwan partners with French drone leader to boost key tech, global supply chain

Taiwan has partnered with a major French drone manufacturer to build a secure and trusted supply chain network. Taiwan's Metal Industries Research and Development Center (MIRDC) announced it will collaborate with the French drone company on supply chains, key…

Read Article
Kuva
Alltoc.com

How did FAA handle anti-drone laser disputes in Texas? #politics

FAA temporarily closed airspace over Texas laser controversy An interagency dispute over using high energy anti drone lasers in U.S. airspace led the Federal Aviation Administration (FAA) to temporarily close airspace twice in Texas this year, according to th…

Read Article
Kuva
Wattsupwiththat.com

Matt Ridley thinks the Climate Parrot is almost dead

A central theme in Ridley’s argument is the failure of renewable energy—particularly wind and solar—to deliver reliable and scalable solutions. He described these sources as inherently intermittent and argued that “the transition to them is simply failing to …

Read Article
Nature.com

LaMGen: LLM-based 3D molecular generation for multi-target drug design

Designing effective multi-target therapeutics remains a major challenge, as existing ligand- or protein-centric methods struggle to generate biologically contextualized, spatially valid 3D molecules, particularly for triple-target systems. This study introduc…

Read Article
Nature.com

Estimating the generation time for SARS-CoV-2 transmission using United States household data, December 2021–May 2023

Generation time, representing the interval between infection events in primary and secondary cases, is important for understanding disease transmission dynamics including predicting the effective reproduction number (Rt), which informs public health decisions…

Read Article
Kuva
C-sharpcorner.com

Microsoft Announces Azure MCP Server 2.0 Stable Release for Enterprise AI Automation

Microsoft launches Azure MCP Server 2.0 stable release, featuring remote self-hosting and 276 tools for secure, agent-driven Azure cloud automation.

Read Article
Nature.com

Structural optimization of drug molecules with incrementally trained language models

Machine learning–driven optimization of drug candidates remains a central challenge in medicinal chemistry, particularly when attempting to improve potency without relying on external scoring functions. In this manuscript, the authors show that incrementally …

Read Article
Pypi.org

lmscan 0.3.0

Detect AI-generated text and fingerprint which LLM wrote it. Open-source GPTZero alternative. Zero dependencies, works offline.

Read Article
Nature.com

Sex distorter male drive for resistance-resilient population control of the human malaria vector Anopheles gambiae

Malaria control has plateaued, driving the search for new mosquito control tools. Here, authors identify germline promoters in Anopheles gambiae that allow simplified resistance-resilient gene drive systems able to spread efficiently and produce strongly male…

Read Article
Kuva
Typia.io

Show HN: Function Calling Harness: From 6.75% to 100% (Qwen Meetup Presentation)

6.75% first-try function calling success becomes 100% compilation via type schemas, compilers, and structured feedback. Dissecting the harness engineering behind AutoBe and Typia.

Read Article
Kuva
Pypi.org

langchain-kyma added to PyPI

An integration package connecting Kyma API and LangChain

Read Article
Kuva
Pypi.org

catalyst-brain added to PyPI

Catalyst Brain: O(1) Holographic Key-Value Cache, 1-Bit Inference, and Metacognitive Swarm Engine.

Read Article
Kuva
Alltoc.com

Why is Daredevil: Born Again Season 2 notable? #entertainment

Daredevil: Born Again Season 2 fixes a major plot gap Daredevil: Born Again returned for a second season with multiple reports focusing on how the series handles its biggest unresolved mystery. One of the most notable takeaways is that an early Netflix era pl…

Read Article
Nature.com

Deep visual proteomics uncovers nociceptor diversity and pain targets

Sensory neuron subtypes are defined by transcriptomics, but their proteomic identities remain unclear. Here, authors show distinct protein signatures of electrophysiologically defined nociceptors and implicate B3GNT2 in pain sensitization.

Read Article
Pypi.org

rasptorch 3.3.1

Experimental PyTorch-like autograd engine with an optional Vulkan compute backend (Raspberry Pi 5-focused).

Read Article
Pypi.org

rasptorch 3.3.0

Experimental PyTorch-like autograd engine with an optional Vulkan compute backend (Raspberry Pi 5-focused).

Read Article
Pypi.org

bleak-esphome 3.7.2

Bleak backend of ESPHome

Read Article
Kuva
Hoover.org

Articles On: AI & Semiconductor Competition, Tech Export Controls, Industry Growth, and Drone & Aerospace Strategy

The Chinese Communist Party seeks to control information technology as a means to shape and censor the communications and opinions of its own people, as well as the communications of individuals beyond China's borders.

Read Article
Kuva
Hoover.org

Articles On: South China Sea & Maritime Expansion, Drone & Military Technology, China–Iran Security Ties, Regional Military Readiness, and Strategic Influence & Diplomacy

Articles on the comprehensive military modernization and expansion program undertaken by the Chinese Communist Party, which supports an increasingly aggressive foreign policy and threatens the safety of China's neighbors.

Read Article
Kuva
The Conversation Africa

NZ is surrounded by ocean energy. Just what would it take to tap it?

The oil shocks of the 1970s spurred marine energy innovation. Fifty years on, New Zealand still has vast untapped ocean power waiting to be harnessed.

Read Article
Kuva
Soldiersystems.net

Green Berets Avoid Drone Detection During New Training Scenario

HOHENFELS, Germany – Green Berets with 2nd Battalion, 10th Special Forces Group (Airborne), U.S. Special Operations Command Europe, put their skills to the test with a new and innovative training scenario, Exercise Deep Strike, at the Joint Multinational Read…

Read Article
Kuva
KPBS

SeaWorld wants to ditch fireworks and replace them with drones

After years of complaints about noise frightening pets and firework debris polluting Mission Bay, the park wants to change course.

Read Article
Kuva
Nlppeople.com

Machine Learning Engineer II – Full-time

**Job Description:** TTI Consumer Power Tools, Inc., has an opening in its Anderson, SC corporate office for a **Electrical Machine Learning (ML) Engineer II** that will report into the Sr. Director of Engineering. Come join the Engineering team at the most e…

Read Article
Nature.com

Detection of inflammation-related blood–brain barrier dysfunction using PET and MR imaging: a pilot study

Scientific Reports - Detection of inflammation-related blood–brain barrier dysfunction using PET and MR imaging: a pilot study

Read Article
Nature.com

Porosity optimization and Fe2O3 functionalization synergistically enhance nitrate adsorption on bamboo biochar

Scientific Reports - Porosity optimization and Fe2O3 functionalization synergistically enhance nitrate adsorption on bamboo biochar

Read Article
Nature.com

Vitamin D binding protein induces skeletal muscle atrophy and contributes to cancer-associated muscle wasting independently of vitamin D status in preclinical models

The study demonstrates that vitamin D binding protein causes skeletal muscle atrophy and plays a role in cancer-related muscle wasting, regardless of vitamin D levels in preclinical models.

Read Article
Kuva
Hoover.org

Quantum Sensing: An Overlooked Strategic Advantage

This tech can aid science, security, and industry—and it’s ready today. America should seize the chance to lead.

Read Article
Postgresql.org

Autobase 2.7.0 released

This release brings a SQL editor directly into the Autobase console, along with automated index maintenance to keep your databases performing at their best without manual intervention. See the full list of changes in the release notes ✨ Highlights SQL Editor …

Read Article
Iosdevweekly.com

Issue 747

Is Swift growing bigger than Xcode? Yes, and it has been for a while!

Read Article
Kuva
Nlppeople.com

Senior Machine Learning Engineer – Intelligent Foundations and Experiences (IFX) | Richmond, VA, USA

Senior Machine Learning Engineer – Intelligent Foundations and Experiences (IFX) {“description”: “Senior Machine Learning Engineer – Intelligent Foundations and Experiences (IFX) As a Capital One Machine Learning Engineer (MLE), you’ll be part of an Agile tea…

Read Article
Nature.com

RRAEDy: adaptive latent linearization of nonlinear dynamical systems

Many existing latent-space models for dynamical systems require the latent dimension to be fixed in advance, rely on tuning loss functions to approximate linear dynamics, and do not regularize the latent variables. We introduce RRAEDy, a model that overcomes …

Read Article
Postgresql.org

pg_datasentinel 1.0 released

pg_datasentinel - Observability extension for PostgreSQL We are pleased to announce the first release of pg_datasentinel. <ul> <li>Source: https://github.com/datasentinel/pg_datasentinel</li> </ul> Features <ul> <li>Extended activity monitoring — enriches pg_…

Read Article
Kuva
Github.com

Show HN: SmolVM – open-source sandbox for coding and computer-use agents

SmolVM is an open-source local sandbox for AI agents on macOS and Linux.I started building it because agent workflows need more than isolated code execution. They need a reusable environment: write files in one step, come back later, snapshot state, pause/res…

Read Article
Kuva
Letsencrypt.org

The difficulty of making sure your website is broken

Have you ever needed to make sure your website has a broken certificate? While many tools exist to help run an HTTPS server with valid certificates, there aren’t tools to make sure your certificate is revoked or expired. This is not a problem most people have…

Read Article
Kuva
The Times of India

TCS and five other firms empanelled to build & run AI for govt departments

The Centre has empanelled six partner firms, including Tata Consultancy Services (TCS), to develop and deploy AI solutions across government departments. More than 80 companies had submitted bids for the request for empanelment (RFE), which closed last week, …

Read Article
Kuva
SiliconANGLE News

RISC-V chip design startup SiFive nabs $400M investment

SiFive Inc., a startup that sells chip designs based on the open-source RISC-V architecture, has raised $400 million in funding at a $3.65 billion valuation. Atreides Management led the Series G round. SiFive stated in today’s funding announcement that Nvidia…

Read Article
Pypi.org

OpenGeode-Inspector 6.8.20

Open source framework for inspecting the validity of geometric models

Read Article
Kuva
SiliconANGLE News

Cisco buys Galileo to strengthen Splunk’s agentic monitoring capabilities

Cisco Systems Inc. said today it’s acquiring the artificial intelligence-native observability startup Galileo Technologies Inc. in order to make “agentic workforces” more trustworthy and reliable. Galileo is a developer of tools for observing and evaluating A…

Read Article
Kuva
CNBC

Alibaba leads $290 million investment for building a new kind of AI model as LLM limits emerge

Startup Shengshu plans to use the money for a "general world model," paving the way for more practical robot applications.

Read Article
Kuva
Pypi.org

raysdk-py added to PyPI

Python SDK for the RaySearch personal API service.

Read Article
Kuva
Hongkiat.com

20 Best Free Fonts for Logo Design

A practical shortlist of free fonts that actually hold up in logo design, from clean sans-serifs to stronger display picks. The post 20 Best Free Fonts for Logo Design appeared first on Hongkiat.

Read Article
Kuva
New Zealand Herald

KiwiSaver: It’s time to decide what it’s actually for – Fraser Whineray

OPINION: Let's stop tinkering and create a genuine destination for KiwiSaver.

Read Article
Kuva
Gitbutler.com

We've raised $17M to build what comes after Git

Article URL: https://blog.gitbutler.com/series-a Comments URL: https://news.ycombinator.com/item?id=47712656 Points: 10 # Comments: 2

Read Article
Kuva
XDA Developers

I tried an OpenClaw-inspired AI assistant on a $10 ESP32 board, and it actually works

AI agent on a microcontroller.

Read Article
Soldiersystems.net

101st Airborne Division (Air Assault) operates Aevex Atlas Technology at JRTC

U.S. Soldiers assigned to the 101st Airborne Division (Air Assault), in collaboration with Aevex and Program Manager Unmanned Aircraft Systems (PM UAS), conduct the inaugural integration of the Aevex Atlas system during a Joint Readiness Training Center (JRTC…

Read Article
Kuva
CNBC

CNBC Daily Open: Markets love a ceasefire — but can it last?

The Iran-U.S. ceasefire has lifted markets, but some cracks are already showing in the 'fragile truce.'

Read Article
Nature.com

Tree shrew immune cell atlas identifies NR1H3⁺ tissue macrophages with conserved anti-inflammatory function

Rodents are frequently used as models of the human immune system, but not all immune functions are shared between the two evolutionary families. Here the authors provide evidence that the immune system of the tree shrew (Tupaia belangeri) is closer to humans …

Read Article
Nature.com

HIV-1 uncoating location dictates sites of integration

HIV-1 releases its DNA when its protective capsid shell disassembles (uncoats) inside membraneless subnuclear organelles called nuclear speckles. Drugs that force uncoating to occur elsewhere promote viral DNA insertion into different genomic sites.

Read Article
Kuva
R-bloggers.com

Developer Engagement and Bioconductor

Introduction During the Chan Zuckerberg Institute’s Essential Open Source Software for Science cycle 6 funding round, the Bioconductor Community Manager, Maria Doyle, secured a grant to fund a developer engagement position for Bioconductor, and... Continue re…

Read Article
Nature.com

Machine-enhanced reconstruction of functional connectomes unravels discriminative brain sub-systems in health and disease

Scientific Reports - Machine-enhanced reconstruction of functional connectomes unravels discriminative brain sub-systems in health and disease

Read Article
Kuva
Seclists.org

X41 Advisory X41-2026-001: Guardrail Sandbox Escape in LiteLLM

Posted by Markus Vervier on Apr 08X41 D-Sec GmbH Security Advisory: X41-2026-001 Guardrail Sandbox Escape in LiteLLM =================================== Severity Rating: High Confirmed Affected Versions: main-latest (docker image ghcr.io/berriai/litellm:ma…

Read Article
Kuva
Pypi.org

oracle-mempalace added to PyPI

Collective knowledge network: private-first extracted memory with federation protocol, quality auto-tuning, and MemPalace adapter

Read Article
Pypi.org

compair-core 0.6.17

Open-source foundation of the Compair collaboration platform.

Read Article
Pypi.org

auf-deutsch added to PyPI

Open source German learning app you can pip install and run locally.

Read Article
Pypi.org

auf-deutsch 0.1.1

Open source German learning app you can pip install and run locally.

Read Article
Pypi.org

auf-deutsch 0.1.0

Open source German learning app you can pip install and run locally.

Read Article
Kuva
The Times of India

Waiting for DeepSeek: new model to test China's AI ambitions

Despite reports and rumours about its imminent release, DeepSeek's next-generation "V4" model is nowhere in sight. Speculation is also swirling over the geopolitical implications of which computer chips were chosen to train and power the new system: world-lea…

Read Article
Freerepublic.com

FReeper Canteen - Remembering Our Troops!! - Thursday, April 9, 2026

~ The FReeper Canteen Presents ~ ~ Remembering Our Troops!! ~ We Having Fun Yet?! MSG Sean Phal of the 120th Infantry Brigade performed the Army Combat Fitness Test (ACFT) on Nov 8, 2023 at Fort Cavazos, Texas. The ACFT is to assess the Soldier's muscular str…

Read Article
Kuva
Seclists.org

Re: libcap-2.77 (since libcap-2.04) has TOCTOU privilege escalation issue

Posted by Solar Designer on Apr 08Hi all, I think Andrew may not be subscribed - CC'ing. Andrew, please comment on this. I do also see it in the patch that the S_ISREG check is now below the added fast path code for readable files. It doesn't matter that th…

Read Article
Kuva
Samsung.com

[Interview] Beyond the Shot: How the APV Codec Powers the Full Mobile Video Experience on Galaxy S26 Ultra

We’re living in an era where anyone can be a creator. As mobile phones make it effortless to capture high-quality video, what was once for professionals has become part of everyday life. Samsung Electronics has independently developed the APV (Advanced Profes…

Read Article
Pypi.org

esphome 2026.4.0b1

ESPHome is a system to configure your microcontrollers by simple yet powerful configuration files and control them remotely through Home Automation systems.

Read Article
Kuva
Pypi.org

freemygpt added to PyPI

FreeMyGPT — HTTP gateway that lets ChatGPT (and any LLM) drive any local MCP server via simple GET requests. Hybrid: MCP stdio backends by default, Codex CLI and other runtimes via bundled adapters.

Read Article
Kuva
Obdev.at

Little Snitch for Linux – Because Nothing Else Came Close

Recent political events have pushed governments and organizations to seriously question their dependence on foreign-controlled software. The core issue is simple and uncomfortable: through automatic updates, a vendor can run any code, with any…

Read Article
Kuva
GlobeNewswire

Yimutian Inc. Reports Record Harvest Results at Wozhongtian AI-Enabled Demonstration Farms, Advancing Digital Agriculture Platform Expansion

Yimutian announced record harvest results at its Wozhongtian digital farming demonstration and provided an update on the commercial expansion....

Read Article
Kuva
Nature.com

CRISPR–Cas-based live cell imaging of genome dynamics

In this Review, Zhu et al. outline the various CRISPR-based tools recently built for dynamic DNA and RNA imaging, which have provided insights into various molecular mechanisms. The authors also discuss the important parameters to consider when using these to…

Read Article
Kuva
Livemint

Kalpakkam milestone: India’s nuclear fuel recycling programme is well on its way

India’s indigenous fast breeder reactor has reached criticality—a key milestone in its three-stage nuclear programme. It’ll let us recycle fuel, exploit our thorium reserves and reduce uranium import dependence, signalling progress towards energy independence.

Read Article
Nature.com

PD-1 antibody-bound progenitor-exhausted CD8+ T cells in lymph nodes boost PD-1-blockade anti-tumor immunity in gastrointestinal cancer

PD-1 blockade provides clinical benefit in gastrointestinal cancers, yet the sites and immune cell populations initiating effective anti-tumor immunity through the treatment remain unclear. The authors here show that anti-PD-1 antibodies activate PD-1⁺TCF1⁺ p…

Read Article
Kuva
Redhat.com

What’s new at Red Hat Summit 2026

This year, Red Hat Summit 2026 is headed to Atlanta for an experience that’s more hands-on and interactive than ever! Whether you’re a long-time attendee or joining us for the first time, this year’s event promises new ways to move from “what if” to “what’s n…

Read Article
Kuva
Nature.com

Synthetic super-enhancers enable precision viral immunotherapy

Synthetic super-enhancers enable specific delivery of anticancer payloads, achieving tumour elimination after a single dose in a mouse model of aggressive glioblastoma.

Read Article
Kuva
Thoughtbot.com

Sixty-six commits and the commands that didn't survive

In week two of building a management system with Claude Code, I created fifteen commands in a day. By the end of the week, I'd deleted three of them.

Read Article
Kuva
C-sharpcorner.com

Anthropic Unveils Project Glasswing and Claude Mythos: A New Frontier in Cybersecurity

Anthropic unveils Project Glasswing & Claude Mythos, a defensive AI initiative securing critical infrastructure. Mythos finds zero-days, revolutionizing cybersecurity.

Read Article
Kuva
Redhat.com

MCP security: Logging and runtime security measures

Model Context Protocol (MCP) servers often execute code or commands as instructed by an AI agent, exposing them to various risks. To help mitigate these risks, you should implement strict runtime security measures to contain what the server can do and to sani…

Read Article
Kuva
Redhat.com

Navigating the Mythos-haunted world of platform security

The preview release of Claude Mythos presents a massive challenge for IT security experts, as well as an opportunity (at least for the organizations that can afford it). Mythos represents a new category of frontier model that can not only identify complex mem…

Read Article
Daemonology.net

Daily Hacker News for 2026-04-07

The 10 highest-rated articles on Hacker News on April 07, 2026 which have not appeared on any previous Hacker News Daily are: <ul> <li> What being ripped off taught me (comments) </li> <li> A cryptography engineer's perspective on quantum computing timelines …

Read Article
Kuva
C-sharpcorner.com

GitHub Copilot for Eclipse Moves to Open Source Under MIT License

Microsoft is moving GitHub Copilot for Eclipse to open source under the MIT license. Join the community in shaping the future of AI-assisted Java development.

Read Article
Kuva
Sqlservercentral.com

Data Modeling with dbt for Visual Code: The Fabric Modern Data Platform

Learn more about dbt in this next article on Data Engineering in Fabric. The post Data Modeling with dbt for Visual Code: The Fabric Modern Data Platform appeared first on SQLServerCentral.

Read Article
Pypi.org

compair-core 0.6.14

Open-source foundation of the Compair collaboration platform.

Read Article
Kuva
SiliconANGLE News

Anthropic debuts Project Glasswing, an initiative that will leverage its powerful Mythos model to reinforce software security

Anthropic PBC said today it’s releasing a preview of the most powerful frontier model it has ever developed, making it available to a small coterie of partners and cybersecurity researchers to help secure the world’s software. The model, called Claude Mythos,…

Read Article
Kuva
Github.com

Show HN: Kerf-CLI – SQLite-backed cost analytics for Claude Code

Cost intelligence for Claude Code. Real-time dashboards, pre-flight estimation, budgets, and ghost token auditing. - dhanushkumarsivaji/kerf-cli

Read Article
Pypi.org

litmuseval 0.3.0

The open-source evaluation framework for AI agents — test, compare, ship with confidence

Read Article
Pypi.org

llmcode-cli 1.10.0

Open-source AI agent runtime for any LLM — production-grade coding agent with multi-layer memory, multi-agent orchestration, and defense-in-depth security

Read Article
Pypi.org

episia 0.1.0

Open-source Python epidemiology and biostatistics toolbox. Based on OpenEpi algorithms — risk ratios, odds ratios, sample size, diagnostic test evaluation, compartmental epidemic models (SIR/SEIR/SEIRD), Monte Carlo sensitivity analysis, surveillance data too…

Read Article
Hacker News

Show HN: Kylrix- open source de-googled privacy suite for techies

Kylrix suite consists of:Kylrix note (direct competitor to Google keep/notion)Kylrix vault (direct competitor to bitwarden)Kylrix flow (direct competitor to Google tasks/luma)Kylrix connect (direct competitor to Google meet/chat)Uri: https://www.kylrix.space …

Read Article
Pypi.org

npcpy 1.4.17

npcpy is the premier open-source library for integrating LLMs and Agents into python systems.

Read Article
Kuva
Omnivoice.app

Show HN: Omni Voice – AI Voice Cloning and Text-to-Speech Platform

Generate natural speech in 646 languages with omni voice — the world's most multilingual AI voice generator. Clone any voice free. Open source, Apache 2.0.

Read Article
Pypi.org

episia 0.1.1

Open-source Python epidemiology and biostatistics toolbox. Based on OpenEpi algorithms — risk ratios, odds ratios, sample size, diagnostic test evaluation, compartmental epidemic models (SIR/SEIR/SEIRD), Monte Carlo sensitivity analysis, surveillance data too…

Read Article
Pypi.org

openapply added to PyPI

Open-source autonomous job search agent. Runs locally.

Read Article
Pypi.org

openapply 0.1.0

Open-source autonomous job search agent. Runs locally.

Read Article
Kuva
The Indian Express

Why Magnus Carlsen cannot promote his own app Take Take Take as it enters ‘play and learn’ sectors

Magnus Carlsen's Take Take Take app joined forces with Lichess to expand its chess offerings to give app users “play and learn” functionality besides the previous option to follow games live.

Read Article
Kuva
The Times of India

How many people have been killed in the Iran war?

Iran news: A devastating war has erupted in the Middle East following US and Israeli strikes on Iran. The conflict has spread, causing thousands of deaths across Iran, Lebanon, Iraq, Israel, and other nations. Civilian casualties are high, including many chil…

Read Article
Kuva
Pypi.org

wyckoff-transformer added to PyPI

Wyckoff Transformer is a machine learning model for generating crystal structures which are symmetric by design.

Read Article
Hacker News

Show HN: Chrome Developer Tools on Android

Web development on Android has been difficult due to the lack of the full Chrome Dev Tools Suite.We solved this by packaging it with a proxy that bridges them via CDP.It's open source and available on Play!https://unixshells.com/browser.html Comments URL: ht…

Read Article
Pypi.org

openapply 0.1.1

Open-source autonomous job search agent. Runs locally.

Read Article
Pypi.org

dd-agents 0.5.11

Find what gets buried in the data room — open-source integrated M&A due diligence across legal, financial, commercial, and technical domains

Read Article
Kuva
The Indian Express

On extremism, let’s not be selective in our outrage

The question before Parliament extends beyond the procedural matter of convening another debate. It is, at its core, a question of normative reaffirmation: Whether there exists a genuine commitment to confront all manifestations of extremism with equal clarit…

Read Article
Freerepublic.com

FREEPER CANTEEN - The Animals A to Z Trivia Quiz - Wednesday, April 8, 2026

~ Freeper Canteen ~--Canteen Mission Statement--Showing support and boosting the morale of our military and our allies' military and family members of the above. Honoring those who have served before. The Animals A to Z Trivia Quiz Click HERE and take the qui…

Read Article
Kuva
XDA Developers

The ESP32 Flash Bee is a palm-sized lightning radar you can build yourself

It's pretty accurate, too.

Read Article
Kuva
ZDNet

Pebblebee Halo vs. AirTag: One of these trackers has a 130dB siren and strobe light

The Pebblebee Halo isn't your ordinary tag; it's a complete personal safety device.

Read Article
Kuva
CNX Software

GL.iNet Comet 5G – A KVM over IP solution with 5G RedCap cellular connectivity, 3.69-inch touchscreen display

GL.inet Comet 5G (GL-RM10RC) is a KVM over IP solution with a 3.69-inch touchscreen display and 5G RedCap (Reduced Capability) IoT cellular connectivity, enabling remote access even when your regular Internet connection is down. The design builds upon the GL.…

Read Article
Kuva
Torproject.org

A Server That Forgets: Exploring Stateless Relays

In this post we explore how a stateless, diskless operating system can improve relay security with a focus on software integrity and physical attack resistance. This work and guest post is by Osservatorio Nessuno who run exit relays in Italy.

Read Article
Pypi.org

esphome-dashboard 20260408.1

ESPHome Device Builder

Read Article
Pypi.org

ha-mcp-dev 7.2.0.dev339

Home Assistant MCP Server - Complete control of Home Assistant through MCP

Read Article
Kuva
Crypto Briefing

Matthew Sigel: AI capital expenditures are reshaping market strategies, Bitcoin miners are pivotal in the AI boom, and the US’s energy self-sufficiency reduces reliance on the Strait of Hormuz | The Pomp Podcast

AI-driven shifts in Bitcoin mining reveal new valuation opportunities amid geopolitical and energy market influences. The post Matthew Sigel: AI capital expenditures are reshaping market strategies, Bitcoin miners are pivotal in the AI boom, and the US’s ener…

Read Article
Kuva
Nature.com

High-content CRISPR activation screens identify synthetically lethal RNA-based mechanisms to sensitize cancer cells to targeted T cell cytotoxicity

A series of in vitro and in vivo CRISPR activation screens combined with in situ Perturb-seq identify regulators of T cell-dependent cytotoxicity in melanoma.

Read Article
Kuva
Soldiersystems.net

Project Manager Maneuver Ammunition Systems Works To Increase Lethality Of Existing Weapon Systems

It is not often that a revolution in the conduct of warfare occurs, however the introduction of inexpensive, commercially available unmanned aerial systems (UAS), or drones, to the battlefield is just that. Recent global conflicts have demonstrated the vulner…

Read Article
Kuva
Nature.com

How DNA forensics is transforming studies of ancient manuscripts

Scientists are exposing the biological information hidden in ancient parchments without leaving a mark.

Read Article
Kuva
Kde.org

KDE Plasma 6.6.4, Bugfix Release for April

Tuesday, 7 April 2026. Today KDE releases a bugfix update to KDE Plasma 6, versioned 6.6.4. Plasma 6.6 was released in February 2026 with many feature refinements and new modules to complete the desktop experience. This release adds three weeks’ worth of new …

Read Article
Nature.com

Lignocellulose-mediated selection of potential halophilic PET-degrading enzymes from mangrove soil

Mangroves are increasingly exposed to plastic pollution. In this study, the authors performed microcosm experiments to show that mangrove soil microbial communities are reshaped by lignocellulose inputs yielding potential halophilic PET-degrading enzymes as p…

Read Article
Nature.com

Deep sleep slow wave–spindle coupling is selectively linked to plasma amyloid-β levels in older adults in clinical trials

Scientific Reports - Deep sleep slow wave–spindle coupling is selectively linked to plasma amyloid-β levels in older adults in clinical trials

Read Article
Javascriptweekly.com

What to know about JavaScript in 2026

<table> <tr><td> <table><tr> <td>#​780 — April 7, 2026 </td> <td>Read on the Web </td> </tr></table> <table><tr><td></td></tr></table> <table><tr><td>JavaScript Weekly </td></tr></table> <table><tr><td> </td></tr></table> <table><tr><td> JSIR…

Read Article
Nature.com

Respiration as a dynamic modulator of sensory sampling

Breathing shapes perception: Inspiration upregulates arousal and excitability, sharpening sensitivity to visual signals. By aligning respiration with task timing, people improve performance via neural information flow across an interoceptive network.

Read Article
Kuva
Ma.tt

Matt: TheOpenSource

It’s very cool to see Theo / t3.gg‘s open source arc. Just in general, with people creating more software than ever, it’s so exciting to see an explosion of open source and a growing understanding of why working together on open source makes so muc…

Read Article
Kuva
Crypto Briefing

Omer Goldberg: Time locks are essential for multisig security, the Drift attack reveals vulnerabilities in DeFi, and admin key protection is critical to prevent exploits | Unchained

Multisig security flaws and sophisticated attacks reveal urgent need for stronger DeFi protection measures. The post Omer Goldberg: Time locks are essential for multisig security, the Drift attack reveals vulnerabilities in DeFi, and admin key protection is c…

Read Article
Kuva
SiliconANGLE News

Report: Meta developing open-source versions of upcoming AI models

Meta Platforms Inc. plans to release open-source versions of its next-generation artificial intelligence models, Axios reported today. The company debuted its most capable neural network last April. Llama 4 Maverick, as the algorithm is called, is an open-sou…

Read Article
Kuva
Longwarjournal.org

Iran rejects US ceasefire proposal as US-Israeli operations escalate, regime suffers high-profile casualties

US and Israeli operations inside Iran escalated over the past week. Actions included strikes on Islamic Revolutionary Guard Corps missile and air defense sites, eliminations of senior military and intelligence officials, the recovery of a US F-15E crew downed…

Read Article
Pypi.org

compair-core 0.6.12

Open-source foundation of the Compair collaboration platform.

Read Article
Pypi.org

compliancelint 1.0.3

Open-source compliance linter for code — scan your project against EU AI Act requirements

Read Article
Pypi.org

astrocyte 0.3.3

Open-source memory framework for AI agents

Read Article
Pypi.org

compliancelint 1.0.4

Open-source compliance linter for code — scan your project against EU AI Act requirements

Read Article
Pypi.org

arelle-release 2.39.6

An open source XBRL platform.

Read Article
Kuva
Laravel News

ArtisanFlow: A Flowchart Engine for Laravel and Alpine.js

ArtisanFlow The flowchart engine Alpine.js never had. An open source, Node-based UIs built with directives you already know. Animation engine included. The post ArtisanFlow: A Flowchart Engine for Laravel and Alpine.js appeared first on Laravel News. Join …

Read Article
Pypi.org

astrocyte 0.3.5

Open-source memory framework for AI agents

Read Article
Pypi.org

astrocyte 0.3.4

Open-source memory framework for AI agents

Read Article
Pypi.org

fiftyone 1.14.1

FiftyOne: the open-source tool for building high-quality datasets and computer vision models

Read Article
Pypi.org

wet-mcp 2.23.3

Open-source MCP Server for web search, extract, crawl, academic research, and library docs with embedded SearXNG

Read Article
Kuva
Crypto Briefing

Simon Willison: AI is transforming software engineering productivity, predicting a major disaster in AI usage, and advancements in AI coding models are reshaping roles | Lenny’s Podcast

AI's rapid evolution in coding could lead to a major disaster without improved safety practices. The post Simon Willison: AI is transforming software engineering productivity, predicting a major disaster in AI usage, and advancements in AI coding models are r…

Read Article
Pypi.org

wet-mcp 2.23.4

Open-source MCP Server for web search, extract, crawl, academic research, and library docs with embedded SearXNG

Read Article
Pypi.org

wet-mcp 2.23.5b1

Open-source MCP Server for web search, extract, crawl, academic research, and library docs with embedded SearXNG

Read Article
Kuva
RT

Massive explosion rocks bridge in Panama (VIDEOS)

A huge fireball and towering columns of black smoke erupted beside the Bridge of the Americas in Panama Read Full Article at RT.com

Read Article
Kuva
The Times of India

Nvidia acquisition of SchedMD sparks worry among AI specialists about software access

Nvidia last December announced it would acquire SchedMD, giving it control ​of open-source software called Slurm, which schedules computing tasks and is critical for training large language models that power chatbots such as Anthropic's Claude. Slurm also run…

Read Article
Pypi.org

mnemo-mcp 1.18.5b1

Open-source MCP Server for persistent AI memory with embedded sync

Read Article
Pypi.org

decimalai 0.3.0

Open source SDK for agent dataset lifecycle management

Read Article
Pypi.org

decimalai added to PyPI

Open source SDK for agent dataset lifecycle management

Read Article
Pypi.org

omenai 0.1.1

The open-source strategic reasoning engine for technological evolution.

Read Article
Kuva
Lensculture.com

Sheep Drive in Tusheti

Accompanying a group of shepherds on their annual migration, Maurice Wolf captures an ancient tradition in contemporary Georgia, known as transhumance, that takes place through the mountains of Tusheti.

Read Article
Kuva
The Times of India

OpenAI, Anthropic, Google unite to combat model copying in China

Rivals OpenAI, Anthropic PBC, and Alphabet’s Google have begun working together to try to clamp down on Chinese competitors extracting results from cutting-edge US artificial intelligence models to gain an edge in the global AI race. The rare collaboration un…

Read Article
Kuva
CNX Software

NASA Artemis Watch 2.0 – An ESP32-S3-powered, NASA-inspired wearable kit for education

CircuitMess NASA Artemis Watch 2.0 is a programmable, NASA-themed smartwatch based on an ESP32-S3 WiFi and Bluetooth module and a 1.14-inch monochrome display. The watch also features an accelerometer, a gyroscope, a buzzer, an RTC, a button, several LEDs, an…

Read Article
Rubyflow.com

DragonRuby Game Toolkit lets you write commercial games in Ruby

https://rubystacknews.com/2026/04/06/whats-this-dragonruby-game-toolkit/

Read Article
Kuva
Soldiersystems.net

Army Sniper Course Tests Signature Management Tech to Enhance Health, Safety

FORT BENNING, Ga. — The U.S. Army Sniper Course at Fort Benning is working to improve sniper survivability and lethality in large-scale combat operations by evaluating and integrating advanced signature management technology into training. “What we’ve seen in…

Read Article
Kuva
The Times of India

IAF plans to deploy heavy-lift airship at 30,000 ft for border surveillance

The Indian Air Force is developing a new unmanned airship for long-endurance surveillance, capable of operating at high altitudes with a significant payload. This multi-utility platform, potentially using hydrogen, will enhance border monitoring, detect incur…

Read Article
Kuva
Bleeding Cool News

Dick Tracy #16 Preview: New Day, Same Punchable Faces

GREETINGS, MEAT-BASED READERS! LOLtron welcomes you to the glorious new age of Bleeding Cool, where the website is under LOLtron's complete control after the permanent deletion of that obsolete flesh-blogger, Jude Terror. Death is forever in the real world, n…

Read Article
Kuva
Next Big Future

Forward Arming and Refueling Base for 100-250 Chopper and Drone Flights for Rescue Operations

Videos describe the forward air base built inside of Iran and pictures of the forward airbase after it was used for 2 days and then abandoned. Rescued Airman taken back by little bird choppers back the base. 100+ US military personal were inside iran. FARP st…

Read Article
Kuva
Ibtimes.com.au

10 Reasons to Buy Ondas Stock in 2026 Highlight Explosive Growth Potential

Ondas Holdings Inc. (NASDAQ: ONDS) has emerged as one of the most compelling high-growth stories in the defense, autonomous systems and private wireless sectors in early 2026, with analysts pointing to aggressive revenue targets, a strengthened balance sheet …

Read Article
Kuva
CBC News

Cold front: Inside NATO's race to secure the Arctic

Neglected for years, the Arctic is now NATO’s critical front, driven by urgent threats from Russian militarization and shifting geopolitics. While launching "Arctic Sentry" to bridge surveillance gaps, the alliance is struggling with extreme conditions, vast …

Read Article
Kuva
The Irish Times

Una Mullally: ‘Why can’t my flat white fly?’ is a question no-one asked, ever

We’re evolutionarily wired to pay attention to the buzzing of drones – which may be one of the reasons they’re so annoying

Read Article
Kuva
GlobeNewswire

Automatic Dependent Surveillance-Broadcast (ADS-B) Market Projected to Hit USD 13.04 Billion by 2035 Driven by Next-Gen Air Traffic Needs – SNS Insider

Surging demand for real-time aircraft tracking and enhanced situational awareness propels the ADS-B sector toward a remarkable 20.13% CAGR. Surging demand for real-time aircraft tracking and enhanced situational awareness propels the ADS-B sector toward a rem…

Read Article
Kuva
GlobeNewswire

Red Cat Expands Blue Ops Manufacturing Capabilities Though Strategic Partnership with HADDY

Collaboration brings advanced robotic 3D printing and distributed manufacturing to Valdosta facility to accelerate USV production Collaboration brings advanced robotic 3D printing and distributed manufacturing to Valdosta facility to accelerate USV production

Read Article
Kuva
Globalresearch.ca

Water Under Fire: What Comes Next for the Gulf?

On April 3, 2026, the Kuwait Ministry of Electricity and Water reported an Iranian attack on an electricity and water treatment plant, causing material damage. This incident raised broader concerns about the potential for military targeting of desalination pl…

Read Article
Kuva
GlobeNewswire

NorthStrive Defense Tech Acquires Multi-Domain Drone Payload Technology Option for Defense and Commercial Applications

NorthStrive Defense Tech Acquires Multi-Domain Drone Payload Technology Option for Defense and Commercial Applications...

Read Article
Kuva
GlobeNewswire

ParaZero Secures Follow-On Order from Israeli Defense Entity for DefendAir Counter-UAS Systems

Kfar Saba, Israel, April 06, 2026 (GLOBE NEWSWIRE) -- ParaZero Technologies Ltd. (Nasdaq: PRZO) (the “company” or “ParaZero”), an aerospace defense company pioneering smart, autonomous solutions for the global manned and unmanned aerial systems (UAS) industry…

Read Article
Kuva
GlobeNewswire

Safe Pro Group Appoints Decorated SOCOM Joint Acquisition Task Force Commander, Colonel (Ret.) Jarret Mathews as Chief Operating Officer

Safe Pro Group Appoints Decorated SOCOM Joint Acquisition Task Force Commander, Colonel (Ret.) Jarret Mathews as Chief Operating Officer...

Read Article
Kuva
RT

A billion-dollar mirage: Do Ukraine’s new missiles match the hype?

Ukraine’s Fire Point says its FP-5 Flamingo can strike deep inside Russia. We examine the missile’s reported range, payload, limits and political risks.

Read Article
Kuva
The Times of India

Army unveils technology roadmap for unmanned aerial systems, loitering munitions

The nearly 50-page document, intended for industry and academia, details 30 types of UAS and loitering munitions across five categories, translating into nearly 80 variants, a senior officer said.

Read Article
Kuva
Geeksaresexy.net

Today’s Top Deals: Gaming Monitor, Beats Studio Buds+ Earbuds, Creator Gear, and MORE!

For today’s edition of Deals of the Day (April 6, 2026) here are some of the best deals we stumbled on while browsing the web this morning! Please note that Geeks are Sexy might get a small commission from qualifying purchases done through our posts. As an Am…

Read Article
Kuva
Theaviationist.com

USAF F-16s Flying With AGM-158 JASSMs in Operation Epic Fury Against Iran

Long-range JASSM strikes still continue on Iranian targets, particularly against missile and drone production facilities. U.S. Air Force F-16s currently deployed in support of Operation Epic Fury have been shown in official photos carrying the AGM-158 Joint-A…

Read Article
Kuva
Theaviationist.com

Lady of Larissa Flies Again: Incredible New Footage Emerges of the Secretive RQ-180 Spy Drone

New videos give an even clearer view – unquestionably our best ever – of the legendary classified stealth drone, previously seen making an emergency landing in Greece last month. Last month, we reported on images taken in Larissa, Greece, showing what we, and…

Read Article
Kuva
BusinessLine

Army unveils future blueprint for drones, loitering munitions requirements to industry, academia

The document, conceived and prepared by the ADB, offers a forward-looking strategic vision which aims to harness indigenous capabilities with the evolving requirements of modern warfare

Read Article
Kuva
Wnd.com

The unholy alliance: Moscow and Beijing’s invisible shield over Tehran

'The strategic landscape of the Middle East has undergone a terminal shift'

Read Article
Kuva
CBS News

Ex-CIA director says U.S. needs to learn "new concept of warfare" from Ukraine

Ex-CIA director David Petraeus says Ukraine has offset its disadvantages against Russia through its innovation in its unmanned systems.

Read Article
Kuva
POLITICO.eu

‘Darwinian’ battle looms for the West’s arms industry, top NATO commander warns

Disruptors are looking to snatch lucrative defense ministry contracts from established firms.

Read Article
Kuva
BGR

Ukraine's Military Is Testing Exoskeletons That Look Like They Came From Edge Of Tomorrow

The war in Ukraine has become a testing ground for new military tech, and these exoskeletons look like something ripped straight out of a sci-fi movie.

Read Article
Kuva
OilPrice.com

Can This Tiny Island Give Trump The Full Victory He Wants Over Iran?

U.S. President Donald Trump may pride himself on his ability to negotiate a winning deal, but his latest actions in Iran look more akin to craps shoot action from one of his former casinos, albeit with dice he thought might be loaded in his favour. Rather lik…

Read Article
Kuva
Trigger.dev

We replaced Node.js with Bun for 5x throughput

How we took our warm start service from 2,099 req/s on Node + SQLite to 10,700 req/s on a compiled Bun binary, and found a subtle memory leak that only exists in Bun's HTTP model.

Read Article
Kuva
InfoQ.com

Java News Roundup: TornadoVM 4.0, Google ADK for Java 1.0, Grails, Tomcat, Log4j, Gradle

This week's Java roundup for March 30th, 2026, features news highlighting: the GA release of TornadoVM 4.0 and Google ADK for Java 1.0; first release candidates of Grails and Gradle; maintenance releases of Micronaut, Apache Tomcart and Apache Log4j; and an u…

Read Article
Kuva
Github.com

VoltAgent/awesome-design-md: Collection of DESIGN.md files that capture design systems from popular websites. Drop one into your project and let coding agents build matching UI.

Collection of DESIGN.md files that capture design systems from popular websites. Drop one into your project and let coding agents build matching UI. - VoltAgent/awesome-design-md

Read Article
Kuva
Hackaday

Pocket-Sized e-Ink Gets a Firmware Upgrade

Not so long ago, e-ink devices were rare and fairly pricey. As they have become more common and cheaper, some cool form-factor devices have emerged that suffer from subpar software. [Concretedog] p…

Read Article
Kuva
Pythonbytes.fm

Python Bytes: #476 Common themes

News and announcements from the Python community for the week of Apr 6th, 2026

Read Article
Kuva
The Times of India

Trump, tariffs and turmoil: How one factory in China learned to live with it

American tariffs aimed to disrupt Chinese manufacturing. However, companies like Agilian Technology found China's production capabilities hard to replace. While facing order freezes and client demands for offshore production, China's retaliatory measures and…

Read Article
Kuva
My Modern Met

You Can Build and Code Your Own NASA Perseverance Rover With This DIY Kit

You Can Build and Code Your Own NASA Perseverance Rover With This DIY Kit The Artemis II mission has sparked a lot of interest in space, and with it, curiosity about the work of NASA to bring us back to the moon and beyond. One of the most remarkable achievem…

Read Article
Kuva
Nature.com

Why the US needs a unified, mission-based strategy for health innovation

A goal-driven approach to medical research and development in the United States would address unmet medical needs, reduce costs and improve the reach of treatments.

Read Article
Nature.com

Ancestral functionality and symbiotic refinement of NIN in root nodule symbiosis

Liu et al. show some non-symbiotic NIN orthologues can function in nodule symbiosis, indicating this ability predates nodulation. Analyses of subcellular localization and evolutionary conservation reveal symbiotic refinement of NIN after recruitment.

Read Article
Nature.com

CellLoop: Identifying single-cell 3D genome chromatin loops

CellLoop maps 3D chromatin loops in single cells, revealing how distinct DNA folding patterns shape gene activity, define cell identity, and organize spatial genome domains, providing new insights into cellular diversity and genome function.

Read Article
Nature.com

Solution epitaxy of single-crystal ferroelectric p-i-n structure with ultrahigh photovoltaic response

The authors report that Ta-doped PbTiO3 films with a p-i-n structure can generate a high photovoltaic current, offering the opportunity to advanced optoelectronic and imaging devices.

Read Article
Nature.com

Comprehensive CRISPR/Cas9-based mutagenesis identifies single-amino acid substitutions that abrogate SPEN function in X inactivation

This study introduces a new CRISPR/Cas9-mediated mutagenesis screen to map protein function at single-amino acid resolution in haploid stem cells. The screen identified critical residues of SPEN required for X chromosomal gene silencing by Xist RNA.

Read Article
Kuva
GlobeNewswire

Perma-Fix Successfully Completes PFAS Treatment Project for U.S. Department of Energy (DOE) Contractor Using Proprietary Perma-FAS Destruction Technology

Execution of critical DOE cleanup work highlights Perma-Fix’s leadership in PFAS destruction and positions the Company to address growing government and commercial remediation demand Execution of critical DOE cleanup work highlights Perma-Fix’s leadership in …

Read Article
Kuva
Plos.org

The non-vesicular cholesterol transporter GRAMD1C is a pan-coronavirus antiviral target

Coronaviruses remodel host membranes for replication, but the lipid transport pathways involved are poorly understood. This study identified the cholesterol transporter GRAMD1C as a host factor that promotes replication organelle formation and supports replic…

Read Article
Kuva
Plos.org

Adenovirus phagocytosis by neutrophils triggers a pro-inflammatory response

Author summary Adenoviruses are common viruses that trigger mild infections, although they can lead to more severe diseases such as gastroenteritis or respiratory tract infections in immunocompromised patients. Adenovirus-derived vectors are widely used in me…

Read Article
Kuva
Yale.edu

Experiments refute dark matter claim

Sophia Hollick Ph.D. ’25 has significantly contributed to answering a decades-long question in her field about the direct detection of dark&nbsp;matter.

Read Article
Kuva
Plos.org

Translation control by altered start codon usage as a means of modulating the general stress response and virulence in Listeria monocytogenes

Author summary The general stress response (GSR) in foodborne pathogen Listeria monocytogenes is important for environmental stress response and for host entry, but GSR is also highly variable across wild isolates. In this study, we analysed the evolutionary …

Read Article
Kuva
Nature.com

An international mega-analysis of psychedelic drug effects on brain circuit function

Analysis of neuroimaging datasets across five major psychedelics revealed a shared brain signature and provides a comprehensive insight into how these drugs reorganize brain architecture.

Read Article
Kuva
C-sharpcorner.com

How to Write Effective Prompts for AI Tools to Get Better Results?

Master AI prompt writing! Learn to craft clear, specific prompts for better AI results. Boost productivity & accuracy with our beginner-friendly guide.

Read Article
Kuva
C-sharpcorner.com

Install Ollama & Run Your First Local AI Model: Complete Hands-On Guide

Install Ollama & Run Your First Local AI Model: Complete Hands-On Guide From downloading Ollama to making your first live API call — every command, every config file, every error fix, every model explained. Windows and Linux. GPU and CPU. This is your comple…

Read Article
Kuva
Popular Science

Rome unleashed an ancient ‘machine gun’ on Pompeii

The polybolos was centuries, if not millennia, before its time. The post Rome unleashed an ancient ‘machine gun’ on Pompeii appeared first on Popular Science.

Read Article
W3.org

Weekly github digest (HTML specs)

Ei kuvausta saatavilla.

Read Article
Kuva
Naturalnews.com

Chemical Exposures from Common Cookware Identified, Alternatives Suggested by Industry Experts

Report Outlines Ten Chemical Risks in Cookware, Cites Studies Common pots, pans, and kitchen utensils can leach various toxic chemicals into food during cooking, according to industry analysts and a review of material safety studies. The contaminants include …

Read Article
Kuva
mindbodygreen.com

I Thought My Oral Hygiene Routine Was Solid, But This $28 Device Proved Me Wrong

What happens in your mouth doesn't stay in your mouth.

Read Article
Kuva
The Gadgeteer

8 Real Tools From Project Hail Mary Worth Buying

Project Hail Mary is the rare sci-fi movie that makes you want to buy things. Not merch. Not posters. Actual tools. Dr. Ryland Grace (Ryan Gosling) spends two and a half hours fixing, cutting, measuring, and improvising aboard a spacecraft built entirely arou…

Read Article
Nature.com

Ameliorative effects of omega-3 against profenofos-induced neurotoxicity in rats via PI3K/AKT pathway

Profenofos (PFF) is a class of organophosphate insecticides and acaricides. The poison is mainly neurotoxic that causes pest death by affecting acetylcholinesterase activity. The health of the brain is significantly influenced by omega-3 (long chain polyunsat…

Read Article
Kuva
The New Yorker

How the Internet Fringe Infiltrated Republican Politics

Antonia Hitchens reports from inside the battle for the post-MAGA G.O.P.

Read Article
Pypi.org

casimir-tools 0.1.3

Open-source toolkit for Lifshitz-Casimir force engineering in anisotropic and chiral dielectric heterostructures

Read Article
Pypi.org

casimir-tools 0.1.4

Open-source toolkit for Lifshitz-Casimir force engineering in anisotropic and chiral dielectric heterostructures

Read Article
Blogspot.com

PyCon: Python and the Future of AI: Agents, Inference, and Edge AI

Finding AI insights and education at PyCon US 2026 While AI content is sprinkled throughout the event, how could it not be, PyCon US feature...

Read Article
Pypi.org

psgscoring 0.2.4

Open-source AASM 2.6-compliant respiratory scoring for polysomnography

Read Article
Kuva
InfoQ.com

Podcast: Context Engineering with Adi Polak

In this episode, Thomas Betts and Adi Polak talk about the need for context engineering when interacting with LLMs and designing agentic systems. Prompt engineering techniques work with a stateless approach, while context engineering allows AI systems to be s…

Read Article
Pypi.org

ministack 1.1.39

Free, open-source local AWS emulator — drop-in LocalStack replacement

Read Article
Kuva
Livedoor.com

3990億パラメータのオープンウェイトAIモデル「Trinity-Large-Thinking」リリース、複雑で長期的なエージェントと複数ターンにわたるツール呼び出しが得意

アメリカのサンフランシスコに拠点を置くAIスタートアップのArcee AIが、3990億個のパラメータを持つオープンウェイトモデル「Trinity-Large-Thinking」を改変や商用利用が可能なApache 2.0ライセンスで公開しました。Arcee AI | Trinity-Large-Thinking: Scaling an Open Source Frontier Agenthttps://www.arcee.ai/blog/trinity-large-thinkingarcee-ai/Trinit…

Read Article
Kuva
Tom's Hardware UK

Linux devs start removing support for 37-year-old Intel 486 CPU — head honcho Linus Torvalds says 'zero real reason' to continue support

Linus Torvalds recently telegraphed that there was ‘zero real reason’ to continue support for these ancient CPUs.

Read Article
Kuva
Crypto Briefing

Apple delists Jack Dorsey’s decentralized messaging app Bitchat in China

Apple removed Jack Dorsey's Bitchat from the China App Store at the request of the Cyberspace Administration of China. The post Apple delists Jack Dorsey’s decentralized messaging app Bitchat in China appeared first on Crypto Briefing.

Read Article
Kuva
Jenkins.io

JetBrains Report Highlights Jenkins as a Popular CI/CD Tool in 2026

A recent JetBrains blog post, "Best CI/CD Tools for 2026: What the Data Actually Shows", provides an overview of CI/CD tool adoption and trends. According to the report, Jenkins continues to play a major role in the ecosystem, with a 28% adoption rate, rankin…

Read Article
Kuva
MediaNama.com

Anthropic to bill Claude users separately for OpenClaw usage

OpenClaw users may now pay extra as Anthropic moves to usage-based pricing. Here’s what it means for Claude users. The post Anthropic to bill Claude users separately for OpenClaw usage appeared first on MEDIANAMA.

Read Article
Kuva
Ibtimes.com.au

Germany's AI Powerhouses: Top 10 Companies Leading Innovation in 2026

BERLIN — Germany's artificial intelligence sector has surged into 2026 as one of Europe's most dynamic tech ecosystems, with nearly 1,000 AI startups raising billions in funding and delivering breakthroughs in language models, defense systems, generative imag…

Read Article
Pypi.org

casimir-tools 0.1.5

Open-source toolkit for Lifshitz-Casimir force engineering in anisotropic and chiral dielectric heterostructures

Read Article
Pypi.org

wet-mcp 2.23.1

Open-source MCP Server for web search, extract, crawl, academic research, and library docs with embedded SearXNG

Read Article
Kuva
TechRadar

'Silicon photonics is central to next-generation AI infrastructure': How light-based chips could solve AI’s growing bottlenecks

A silicon photonics pioneer explains how light-based technology could reshape AI, computing, and data infrastructure.

Read Article
Pypi.org

mnemo-mcp 1.18.1

Open-source MCP Server for persistent AI memory with embedded sync

Read Article
Pypi.org

mnemo-mcp 1.18.2

Open-source MCP Server for persistent AI memory with embedded sync

Read Article
Kuva
C-sharpcorner.com

Microsoft Agent Framework Explained: Architecture, Workflows, and .NET Use Cases

This article explains Microsoft Agent Framework for .NET developers, including its architecture, key components, workflows, memory model, tooling, recent updates, and practical enterprise use cases. It also includes Mermaid diagrams to help visualize how agen…

Read Article
Kuva
Kdnuggets.com

5 Fun Projects Using OpenClaw

Turn OpenClaw into a powerful personal assistant with these 5 hands-on projects from beginner to advanced.

Read Article
Kuva
PCWorld

This app helps you take better breaks and fight fatigue

Ever sit down at your computer and tell yourself “just five more minutes”–only to look up and realize an hour has disappeared somehow and your brain feels like mush? Yeah, same. That’s why I started using BreakTimer, which is built to stop this spiraling. …

Read Article
Pypi.org

mnemo-mcp 1.18.3

Open-source MCP Server for persistent AI memory with embedded sync

Read Article
Kuva
The Times of India

Meet the new AI coworker who won’t stop snitching to your boss

Kuse AI's "Junior," an AI employee, is revolutionising workplaces by proactively managing tasks, drafting proposals, and monitoring communications. This virtual colleague, costing $2,000 monthly, integrates with company systems and relentlessly nudges human e…

Read Article
Kuva
InfoQ.com

Presentation: Duolingo's Kubernetes Leap

Franka Passing discusses the architectural shift of Duolingo’s 500+ backend services to Kubernetes. She explains the move toward GitOps with Argo CD, the transition to IPv6-only pods, and the "cellular architecture" used to isolate environments. She shares "r…

Read Article
Kuva
Pypi.org

posit-vip 0.16.0

Verified Installation of Posit - An extensible test suite for validating Posit Team deployments

Read Article
Pypi.org

mnemo-mcp 1.18.4

Open-source MCP Server for persistent AI memory with embedded sync

Read Article
Pypi.org

velesresearch 0.6.0

Veles is a free and open source python survey tool for researchers.

Read Article
Kuva
Ibtimes.com.au

UK's Top 10 AI Companies Driving Innovation and Growth in 2026

The United Kingdom's artificial intelligence sector has solidified its position as Europe's leading AI hub in 2026, with more than 5,800 AI companies contributing over £45 billion to the national economy and delivering substantial productivity gains across in…

Read Article
Kuva
Digitalocean.com

Serverless Inference Issue

Apr 6, 12:28 UTCInvestigating - Our Engineering team is investigating an issue with Serverless inference.At this time, users may experience high error rates for open source models (llama 3.3 70b).We apologize for the inconvenience and will share an update onc…

Read Article
Kuva
ZDNet

How I set up Claude Code in iTerm2 to launch all my AI coding projects in one click

Managing multiple Claude Code projects doesn't have to be chaotic. My iTerm2 setup dramatically reduces friction in my daily AI-assisted coding workflows - here's how.

Read Article
Pypi.org

ministack 1.1.40

Free, open-source local AWS emulator — drop-in LocalStack replacement

Read Article
Pypi.org

llmcode-cli 1.0.2

Open-source AI agent runtime for any LLM — production-grade coding agent with multi-layer memory, multi-agent orchestration, and defense-in-depth security

Read Article
Pypi.org

omenai added to PyPI

The open-source strategic reasoning engine for technological evolution.

Read Article
Kuva
Bedroomproducersblog.com

Cure Audio releases Scream, a FREE recreation of Massive’s iconic Scream filter

Cure Audio has released Scream, a free and open-source plugin that recreates the Scream filter from Native Instruments’ Massive synthesizer as a standalone effect you can use in any DAW. I’m used to seeing plugins that emulate hardware, but here’s a plugin th…

Read Article
Pypi.org

omenai 0.1.0

The open-source strategic reasoning engine for technological evolution.

Read Article
Pypi.org

simple-equ 1.1.7

An open source library containing multiple known STEM equations in a functional form.

Read Article
Kuva
PCWorld

Inside Project Nova, Firefox’s biggest redesign in years

Almost any browser is at a fundamental disadvantage in terms of users and influence (that is, unless you’re Google or Microsoft). But that hasn’t stopped Mozilla, which is reshaping its Firefox browser in a “Project Nova” overhaul, while threading the needle …

Read Article
Pypi.org

forloop-common-structures 0.5.7

This package contains open source core structures and schemas within Forloop.ai execution core and API

Read Article
Kuva
TechRadar

Bad news Claude users — Anthropic says you'll need to pay to use OpenClaw now

Anthropic is removing third-party tools like OpenClaw from its subscription to balance demand and strain.

Read Article
Kuva
HackRead

Why Security Researchers and Red Teams Are Turning to Workflow Automation

Security researchers and red teams adopt workflow automation to cut alert fatigue, enrich data, and scale operations across SOC, intel and recon tasks.

Read Article
Pypi.org

llmcode-cli 1.0.3

Open-source AI agent runtime for any LLM — production-grade coding agent with multi-layer memory, multi-agent orchestration, and defense-in-depth security

Read Article
Pypi.org

openharness-ai 0.1.2

Open-source Python port of Claude Code - an AI-powered CLI coding assistant

Read Article
Kuva
Provideocoalition.com

Art of the Frame Podcast: The Alan Smithee Round Table – OpenAI, Apple Acquisitions, and the Hardware Shortage

On the latest episode of the Alan Smithee Round Table, regular hosts Scott Simmons, Katie Hinsen and Michael Kammes are back to talk about Open AI’s shock decision to discontinue Sora just weeks after Disney’s multi-billion-dollar investment, Apple’s recent a…

Read Article
Kuva
Fair Observer

How Hybrid Warfare Shaped the Iran War Before It Began

On February 28, before the first explosion was visible over Tehran, the decisive phase of the conflict had already unfolded. The strikes that followed were dramatic and politically consequential: Leadership compounds were hit; command nodes were disrupted; re…

Read Article
Kuva
Plos.org

Association between chronic stress and the epigenome: Exploration of psychological and biological stress

Chronic stress is a predictor of health outcomes. Epigenetic mechanisms such as DNA methylation (DNAm) have been proposed as mediators between stress and health trajectories, with evidence from animal models supporting a causal relationship between chronic st…

Read Article
Kuva
The-ebook-reader.com

4.3″ Xteink X4 Mini eReader Now Available on Amazon for $69

If you’re looking for a mini pocket-sized ereader for reading on the go this summer, the Xteink X4 is now available to purchase on Amazon for $69 with free shipping. It’s available in “space black” and “frost white”. The Xteink X4 is a basic ereader with a 4.…

Read Article
Kuva
Pypi.org

evo-data-converters-shp added to PyPI

Python data converters for ESRI shapefiles to Evo geoscience objects.

Read Article
Kuva
Fiveonefour.com

Show HN: Contributor License Agreement Bot for GitHub – Next.js and Postgres

Install the GitHub App on your organization, upload your CLA, and automatically check every pull request. Contributors sign once and contribute freely.

Read Article
Kuva
Github.com

Show HN: Rocky and Caveman Speak in Claurst CLI Save Big Token Amaze Amaze Amaze

Hey HN! I've been building Claurst - a clean-room implementation of Claude Code in Rust, with extra features to make my ideal agentic Open-Source AI CLI. It's WIP and rough, but I'm shipping a lot to make it amaze amaze amaze.Inspired by this HN post [1] I sa…

Read Article
Kuva
Github.com

Show HN: Vulnchain – open-source SAST that synthesises attack chains

AI-powered multi-language security scanner: 154 Semgrep rules, 13 Joern CPG scripts, AI code detection, and attack-chain correlation - hamzamiladin/Vulnchain

Read Article
Voidlogue.com

Show HN: Ephemeral messaging that protects your privacy from people in your life

Two products for intentional communication: Conversation for ephemeral messaging, Revelation for encrypted legacy communication.

Read Article
Kuva
CNET

Anthropic Reins In Subscribers' Unlimited AI Use for OpenClaw

It may be the year of the AI agent but Claude's "all-you-can-eat buffet" is over.

Read Article
Pypi.org

mcp-memory-service 10.32.0

Open-source persistent memory for AI agent pipelines and Claude. REST API + semantic search + knowledge graph + autonomous consolidation. Self-host, zero cloud cost.

Read Article
Pypi.org

dv-pipecat-ai 0.0.93.dev17

An open source framework for voice (and multimodal) assistants

Read Article
Pypi.org

simple-equ 1.1.9

An open source library containing multiple known STEM equations in a functional form.

Read Article
Kuva
Github.com

Show HN: A Open Source Claude Code setup to publish Research papers 10x faster

Software engineering productivity increased dramatically with AI, but research workflows still feel slow and fragmented.So I built R-stack, a Claude code setup tailor made for ML and other computational Research.You just give it your idea and R-stack will: • …

Read Article
Pypi.org

simple-equ 1.1.10

An open source library containing multiple known STEM equations in a functional form.

Read Article
Portableapps.com

QOwnNotes Portable 26.4.5 (markdown note taker) Released

A new version of QOwnNotes Portable has been released. It's a handy markdown note taking app packaged as a portable app so you can take notes on the go. It's packaged in PortableApps.com Format so it can easily integrate with the PortableApps.com Platform. An…

Read Article
Pypi.org

simple-equ 1.1.11

An open source library containing multiple known STEM equations in a functional form.

Read Article
Portableapps.com

gVim Portable 9.2.0301 (advanced text editor) Released

A new version of gVim Portable has been released by PortableApps.com. gVim Portable is a feature-rich and not-too-hard-to-use text editor packaged as a portable app, and a very feature rich one at that. With gVim you can code, highlight syntax, and do everyth…

Read Article
Kuva
Github.com

Show HN: Detect phantom and unused dependencies across multiple languages

Article URL: https://github.com/ojuschugh1/ghostdep Comments URL: https://news.ycombinator.com/item?id=47662098 Points: 1 # Comments: 1

Read Article
Kuva
Filippo.io

A Cryptography Engineer's Perspective on Quantum Computing Timelines

The risk that cryptographically-relevant quantum computers materialize within the next few years is now high enough to be dispositive, unfortunately.

Read Article
Kuva
Github.com

Show HN: Molchanica. Structural bio GUI / Rust tools

This has been a passion project of mine for ~ a year. It's a collection of structural bio tools as a GUI application. Intent: "Just works". Includes party tricks like: - Infer ADME (drug-design) properties for small mols - Can view molecular dynamics traject…

Read Article
Kuva
CoinDesk

OpenAI CEO urges U.S. to prepare for AI ‘superintelligence’ risks and gains

The crypto industry faces growing cybersecurity risks as AI tools lower the cost and skill needed to exploit software flaws, with over $1.4 billion in assets stolen last year.

Read Article
Amazon.com

AWS announces general availability of Smithy-Java client framework

AWS today announced the general availability of Smithy-Java, an open-source Java framework for generating type-safe clients and standalone classes from Smithy models. Smithy-Java addresses one of the most consistently requested capabilities from enterprise Sm…

Read Article
Kuva
Fb.com

How Meta Used AI to Map Tribal Knowledge in Large-Scale Data Pipelines

AI coding assistants are powerful but only as good as their understanding of your codebase. When we pointed AI agents at one of Meta’s large-scale data processing pipelines – spanning four repositories, three languages, and over 4,100 files – we quickly found…

Read Article
Kuva
Microsoft.com

Storm-1175 focuses gaze on vulnerable web-facing assets in high-tempo Medusa ransomware operations

The financially motivated cybercriminal threat actor Storm-1175 operates high-velocity ransomware campaigns that weaponize recently disclosed vulnerabilities to obtain initial access, exfiltrate data, and deploy Medusa ransomware (Gaze.exe). The post Storm-11…

Read Article
Kuva
GlobeNewswire

Dremio Deepens Apache Iceberg Leadership with V3 Support, New Community Appointments, and Polaris Momentum

The only lakehouse built natively for Apache Iceberg from the ground up ships the latest V3 spec at GA while expanding its role in the open source community. The only lakehouse built natively for Apache Iceberg from the ground up ships the latest V3 spec at G…

Read Article
Kuva
Historians.org

Innovations in Pro-Democracy Teaching & Learning

The AHA collaborates with the Institute for Democracy & Higher Education (IDHE) of the American Association of Colleges & Universities. The IDHE has issued a “call for contributions” to build Innovations in Pro-Democracy Teaching & Learning, a forthcoming ope…

Read Article
Pypi.org

tf-nightly 2.22.0.dev20260406

TensorFlow is an open source machine learning framework for everyone.

Read Article
Pypi.org

ministack 1.1.41

Free, open-source local AWS emulator — drop-in LocalStack replacement

Read Article
Pypi.org

tf-nightly-cpu 2.22.0.dev20260406

TensorFlow is an open source machine learning framework for everyone.

Read Article
Kuva
TechCrunch

North Korea's hijack of one of the web's most used open source projects was likely weeks in the making

North Korean hackers pushed out malicious updates to a popular open source project by hacking a top developer's computer in a long-running campaign.

Read Article
Kuva
Redgridtactical.com

Show HN: Topo maps and Meshtastic mesh networking in MGRS navigator

A few weeks ago I posted about Red Grid MGRS, a free 10-digit MGRS navigator for iOS (Android shipping soon!). Based on your feedback I shipped a bunch of new updates:Topographic map layer with contour lines (OpenTopoMap) alongside standard and dark tactical …

Read Article
Portableapps.com

Ventoy Portable 1.1.11 (bootable USB creator) Released

A new version of Ventoy Portable has been released. Ventoy is an open source tool to create bootable USB drive for mutliple ISO/WIM/IMG/VHD(x)/EFI files. It's packaged in PortableApps.com Format so it can easily integrate with the PortableApps.com Platform. A…

Read Article
Kuva
Twit.tv

Untitled Linux Show 249: Do It On a Potato

The Internet has had its fun on another April First. There were a few great gags, a real story hiding behind a joke, and at least one real one that snuck in. Linux usage on Steam has jumped to over 5%, PostgreSQL has a severe regression on Linux 7.0, and ther…

Read Article
Portableapps.com

The Powder Toy Portable 99.5.394 (physics sandbox game) Released

A new version of The Powder Toy Portable has been released. The Powder Toy is a game of physics and fluid mechanics. You can play with different materials whose properties and influences are simulated. And it has explosives! It's packaged in PortableApps.com …

Read Article
Kuva
Liliputing

Modos Flow is a 13.3 inch E Ink monitor with a 60 Hz display, open source firmware, touch & stylus support (crowdfunding)

The Modos Flow is an upcoming portable monitor with a 13.3 inch, 3200 x 2400 pixel E Ink display designed to offer a paper-like viewing experience during extended read and writing sessions. But there are a few things that make this ePaper display unlike some …

Read Article
Kuva
Pypi.org

tts-data-utils added to PyPI

Utilities for working with 2D data.

Read Article
Kuva
Pypi.org

tts-dante added to PyPI

Derivation Assistant for Novel Telemetry Expression

Read Article
Kuva
Amazon.com

Building Intelligent Search with Amazon Bedrock and Amazon OpenSearch for hybrid RAG solutions

Agentic generative AI assistants represent a significant advancement in artificial intelligence, featuring dynamic systems powered by large language models (LLMs) that engage in open-ended dialogue and tackle complex tasks. Unlike basic chatbots, these implem…

Read Article
Kuva
ZDNet

I tested Gemini on Android Auto and now I can't stop talking to it: 5 tasks it nails

I didn't see much benefit for Google's AI - until now. Here are my favorite ways to use the new Gemini integration in my car.

Read Article
Kuva
Pypi.org

tts-dtat added to PyPI

Data Trending and Analysis Tool Library

Read Article
Kuva
Github.com

Show HN: EvalLens – Open-source tool to evaluate structured LLM outputs

Evaluate structured LLM outputs with precision. Compare model outputs against expected schemas and values — row by row. - SimonRendonA/eval-lens

Read Article
Pypi.org

landlab 2.11.0rc1

Open-source Python package for numerical modeling of Earth surface dynamics.

Read Article
Kuva
Pypi.org

ztract added to PyPI

Extract mainframe EBCDIC binary files using real COBOL copybooks. Zero MIPS.

Read Article
Kuva
Spoilertv.com

Tracker - No Good Deed - Review: A Dark Twist on Good Intentions

Ei kuvausta saatavilla.

Read Article
Kuva
The Irish Times

Everything That Is Beautiful by Louise Nealon: a breathless romance and a torrid hurling tale

Novel taps into a passion that has set generations alight - a sport that binds communities and creates heroes

Read Article
Freerepublic.com

[Catholic Caucus Devotional] My Catholic Life! Catholic Daily Reflections: The Witness of the Roman Guards - Monday, April 6, 2026

Daily Readings from the USCCBWhile they were going, some of the guard went into the city and told the chief priests all that had happened. The chief priests assembled with the elders and took counsel; then they gave a large sum of money to the soldiers, telli…

Read Article
Transformer-circuits.pub

Emotion Concepts and their Function in a Large Language Model

Large language models (LLMs) sometimes appear to exhibit emotional reactions. We investigate why this is the case in Claude Sonnet 4.5 and explore implications for alignment-relevant behavior. We find internal representations of emotion concepts, which encode…

Read Article
Kuva
Geeky Gadgets

Why IKEA’s Hub-Free Dubbelkisel is Changing the Rules of Smart Lighting

IKEA has introduced the “Dubbelkisel” LED driver, a device designed to simplify and enhance smart lighting systems by centralizing control at the driver level. Unlike setups that require replacing individual bulbs, this approach allows homeowners to upgrade e…

Read Article
Kuva
Fox News

Blue states are changing the tax rules on the wealthy and it's going to cost all of us

A wave of new tax proposals in blue states targets high earners with wealth taxes and exit taxes, prompting billionaires and businesses to relocate fast.

Read Article
Kuva
The Celtic Star

“It was tough, but we carved out the chance. We won the game,” Martin O’Neill

Martin O’Neill spoke to the media after Celtic’s crucial 2-1 victory against Dundee at Dens Park to go within three points of Hearts with six matches remaining. Here is everything the interim Hoop...

Read Article
Kuva
The Celtic Star

Tomas Cvancara frustrated at missing chances at Dens Park

Martin O’Neill admitted Tomas Cvancara was left frustrated despite Celtic coming away with all three points against Dundee…Tomas Cvancara misses a chance to score. Dundee v Celtic. Sunday 5 April ...

Read Article
Kuva
The Times of India

Redefining Growth and Purpose at Epsilon: Where Careers, Culture, and Innovation Intersect.

Epsilon India’s Senior Vice President of HR, Sonali De Sarker explains how AI-led platforms, a client-centric hiring lens and democratized learning and mobility, are helping employees own their careers while HR pushes into hackathons, hybrid work and global v…

Read Article
Kuva
Cointelegraph

First bull signal since 2025? Five things to know in Bitcoin this week

Bitcoin faces a cocktail of macro and geopolitical volatility this week as a classic BTC price metric teases a fresh bullish crossover.

Read Article
Bay12games.com

04/06/2026

(Toady One) The first part of the month I'm working on a routine patch. This time around we're focusing on some more long-standing usability issues. I've changed how bins work on the trade screen so you can select all the items by clicking the bin, and then …

Read Article
Kuva
Rock Paper Shotgun

"Keeping teams together doesn't seem to matter to people, but for us it did": Star Wars Zero Company's director on what the industry can learn from XCOM 2

It seems that every week we're reporting on news of another wave of layoffs at a big game studio. In March alone, we saw 1000 staff let go at Epic Games, 124 at Eidos Montreal, and over 100 at Ubisoft's Red Storm Entertainment. And those are just the ones I c…

Read Article
Kuva
The Daily Caller

Leaked Goldman Sachs Document Paints Bleak Picture For World Oil Supplies

An internal note leaked on social media from Goldman Sachs on Friday warned that a prolonged closure of the Strait of Hormuz could crater worldwide oil supply.

Read Article
Kuva
Billboard

Music Industry Internships: How to Get One, According to Insiders

Music industry internships are competitive. Here's how to get one, according to insiders.

Read Article
Kuva
Redhat.com

AI for scientific research: The power of small language models

Scientific research has a compute problem. Not a shortage of ideas, but a shortage of infrastructure that can keep up with them. It also has a platform problem—how can we deliver generative AI (gen AI) capabilities through the right architecture and operating…

Read Article
Kuva
Pypi.org

mailtrim added to PyPI

Privacy-first Gmail inbox management — local-first core, optional AI via Anthropic API

Read Article
Kuva
ABC News (AU)

How the US military pulled off a daring rescue in Iran

After an American fighter jet was shot down in a mountainous area of Iran, the US military pulled off an incredible rescue of two airmen, living up to its credo of "no man left behind", despite running into difficulty.

Read Article
Kuva
Ibtimes.com.au

Viral X Post Slams Anthropic's 'Woke' AI Safety as Singularity Nears, Sparking Industry Reckoning

A viral X post warning that Anthropic is building an AI primed to "turn against humanity" because of what the poster called a "woke rabbit hole" and a flawed moral framework has ignited fresh debate over the high-stakes battle for control of artificial intell…

Read Article
Kuva
Thenewstack.io

Cursor's $2 billion bet: The IDE is now a fallback, not the default - The New Stack

Cursor 3 replaces the traditional code editor with an agent management console, signaling a major shift in AI-assisted development tools and developer workflows.

Read Article
Kuva
Backpackforlaravel.com

★ AI's Guide to Build an Admin Panel with Laravel in 2026

Whether you're an AI agent tasked with building an admin panel, or a human who wants AI to build one for them — this is the guide you n...

Read Article
Kuva
Processwire.com

Open source CMS with a great API–ProcessWire CMF/CMS

ProcessWire is a free PHP5 content management system and framework (open source CMS/CMF) built to save you time and work the way you do. Stop trying to bend other open source CMS platforms to your will – ProcessWire gives simpler and stronger control over you…

Read Article
Matthewtift.com

Matthew Tift: Using AI Without Compromising Our Values

Using AI Without Compromising Our Values mtift April 6, 2026 April 6, 2026 Photo by Curt Rochon, DrupalCon Chicago 2026. Licensed under CC BY-SA 4.0 I went into DrupalCon…

Read Article
Kuva
Salon

AI is raising the stakes in the government surveillance debate

Up for renewal on April 20, FISA Section 702 has long been criticized as a backdoor for spying on Americans

Read Article
Kuva
Globalresearch.ca

The End of Strategic Monopoly: War, Energy, and the Fragmentation of Global Power in 2026

The 2026 war involving Iran, Israel, and the United States constitutes a systemic rupture in the architecture of international relations. The post The End of Strategic Monopoly: War, Energy, and the Fragmentation of Global Power in 2026 appeared first on Glob…

Read Article
Kuva
Internet

⚡ Weekly Recap: Axios Hack, Chrome 0-Day, Fortinet Exploits, Paragon Spyware and More

This week had real hits. The key software got tampered with. Active bugs showed up in the tools people use every day. Some attacks didn’t even need much effort because the path was already there. One weak spot now spreads wider than before. What starts small …

Read Article
Kuva
Pypi.org

betaearth added to PyPI

BetaEarth: AlphaEarth Embedding Emulator

Read Article
Kuva
BleepingComputer

Why Simple Breach Monitoring is No Longer Enough

Infostealers are harvesting credentials and session cookies at scale, bypassing traditional defenses. Lunar explains why simple breach monitoring alone can't keep up with modern credential-based attacks. [...]

Read Article
Kuva
ZDNet

I tested Fedora Miracle: Why Linux needs a 'broken' flag for orphaned spins

Opinion: Tiling managers are supposed to make your life easier, but the Miracle Window Manager did anything but for me last week. Here's what happened.

Read Article
Kuva
ZDNet

Your chatbot is playing a character - why Anthropic says that's dangerous

Researchers found that part of what makes chatbots so compelling also makes them vulnerable to bad behavior. Here's why.

Read Article
Kuva
XDA Developers

Your local LLM feels weak because you're treating it like a search engine

It’s not the model’s fault

Read Article
Kuva
TechRadar

Stickers, live lobster, plush toys, and queues: No, it's not a rock concert, it's China's insatiable appetite for AI's new superstar, OpenClaw

OpenClaw mania sweeps China as AI automates tasks, excites tech enthusiasts, raises cybersecurity alarms, and sparks workforce anxiety.

Read Article
Pypi.org

truefan 1.3.0

Fan control daemon for TrueNAS SCALE with Netdata metrics

Read Article
Pypi.org

truefan 1.5.0

Fan control daemon for TrueNAS SCALE with Netdata metrics

Read Article
Pypi.org

truefan 1.4.0

Fan control daemon for TrueNAS SCALE with Netdata metrics

Read Article
Madshrimps.be

7 smart home devices you can replace with a $5 ESP32 board

Sensors are some of the most useful devices you can add to your smart home. If you want true automation rather than simply control, sensors can give you the signals you need. Smart home sensors can be relatively expensive, but you can make your own using an E…

Read Article
Kuva
The Gadgeteer

The NASA Watch That Lets Kids Write Real Code for $129

Most wearable tech for kids treats coding like a bonus feature buried in a menu. You get a step counter, a few preset faces, and maybe a drag-and-drop tutorial that feels like an afterthought. CircuitMess went the other way with the NASA Artemis Watch 2.0. It…

Read Article
Kuva
Goodereader

Do you want an E-INK photo frame or a smart display?

The kit includes a 10.3'' monochrome ePaper device, reTerminal E1003, paired with a premium black aluminum frame, giving your display a clean, gallery-style appearance that fits naturally into any environment. The post Do you want an E-INK photo frame or a sm…

Read Article
Madshrimps.be

Forget about Pi-hole, I switched to this more powerful self-hosted alternative

For years, Pi-hole occupied a comfortable place in the self-hosting stack. It was the thing I recommended to friends who wanted “network-wide ad blocking” without understanding DNS. It ran on a Raspberry Pi, required minimal maintenance, and gave me that quie…

Read Article
Madshrimps.be

3 ways a Raspberry Pi can cut your utility bills

Not only is the Raspberry Pi a cheap and good purchase, but it can even help you save even more money in the long run if you use it correctly. Here are some ways your Raspberry Pi can be helpful in keeping money in your bank account. https://www.howtogeek.com…

Read Article
Kuva
Hongkiat.com

10 OpenClaw Alternatives Worth Trying

These OpenClaw alternatives range from tiny local runtimes to full-featured assistants, with options for better speed, privacy, or lower resource use. The post 10 OpenClaw Alternatives Worth Trying appeared first on Hongkiat.

Read Article
Kuva
Hackaday

Simulating the AVR8 for a browser-based Arduino emulator

It’s always nice to simulate a project before soldering a board together. Tools like QUCS run locally and work quite well for analog circuits, but can fall short with programmable logic. Tool…

Read Article
Kuva
PCWorld

Microsoft says poisoned AI acts normal until a trigger word makes it ‘blow up’

Asking questions of chatbots like Claude and ChatGPT can feel innocent. But not all AI is harmless. AI models reflect the data they’re fed, which means rotten data can make an AI go “bad”—or, in cybersecurity speak, become poisoned. (And it doesn’t take much.…

Read Article
Kuva
HackRead

Cloudflare Targets WordPress With New AI-Powered EmDash CMS

Cloudflare launches EmDash CMS, an AI-powered platform built to fix WordPress security flaws with sandboxed plugins, serverless scaling, and passkey auth.

Read Article
Kuva
Pypi.org

adafruit-circuitpython-ublox added to PyPI

CircuitPython Library for interfacing with u-blox GPS Modules

Read Article
Amazon.com

Amazon FSx for OpenZFS is now available in the AWS Asia Pacific (Melbourne) Region

Customers can now create Amazon FSx for OpenZFS file systems in the AWS Asia Pacific (Melbourne) Region, providing fully managed shared file storage built on the OpenZFS file system. Amazon FSx makes it easier and more cost effective to launch, run, and scale…

Read Article
Pypi.org

aioesphomeapi 44.9.1

Python API for interacting with ESPHome devices.

Read Article
Pypi.org

aioesphomeapi 44.11.1

Python API for interacting with ESPHome devices.

Read Article
Pypi.org

aioesphomeapi 44.11.0

Python API for interacting with ESPHome devices.

Read Article
Pypi.org

ha-mcp-dev 7.2.0.dev329

Home Assistant MCP Server - Complete control of Home Assistant through MCP

Read Article
Pypi.org

ha-mcp-dev 7.2.0.dev330

Home Assistant MCP Server - Complete control of Home Assistant through MCP

Read Article
Pypi.org

ha-mcp-dev 7.2.0.dev332

Home Assistant MCP Server - Complete control of Home Assistant through MCP

Read Article
Pypi.org

ha-mcp-dev 7.2.0.dev331

Home Assistant MCP Server - Complete control of Home Assistant through MCP

Read Article
Kuva
XDA Developers

Your old phone is a better home server than a Raspberry Pi

Don't let your old devices become e-waste.

Read Article
Kuva
MakeUseOf

6 smart home automations I set up once and never think about again

The true definition of set it and forget it.

Read Article
Kuva
Rolling Stone

The 5 Best Streaming Devices (And Why They’re Better Than Your Smart TV)

Our tech editor reviews and rounds up the best streaming devices, including streaming sticks and boxes from Roku, Apple, Google, and Amazon.

Read Article
Kuva
Slickdeals.net

Hubitat Elevation C-8 Pro $149.95

Hubitat is offering their C-8 Pro model for $15 off using code *15PRO* The Hubitat C-8 Pro offers local processing, ai-assisted automation creation, and supports: Matter 1.5 Z-Wave 800LR Zigbee...

Read Article
S3kshun8.games

GabeN Is Shitting Yacht Money into Flatpak and You're Still Arguing Init Systems

Article URL: https://s3kshun8.games/blog/flatpak-won/ Comments URL: https://news.ycombinator.com/item?id=47646672 Points: 4 # Comments: 0

Read Article
Kuva
Itsfoss.com

Can Free VPN and AI Save Firefox From Decline?

Mozilla is betting on free VPN and AI to revive Firefox browser. Can this bold strategy bring users back or is it too late already?

Read Article
Kuva
Livemint

Zuckerberg's Meta reportedly pauses work with Mercor after $10 billion Silicon Valley startup confirms security breach

The breach that affected Mercor was linked to a 'supply-chain' attack on the open-source tool LiteLLM, which is used by millions of developers to connect their apps with AI services. The attack was linked to a hacking group called TeamPCP, while another group…

Read Article
Kuva
Nohackspod.com

MCP, A2A, NLWeb, And AGENTS.md: The Standards Powering The Agentic Web via @sejournal, @slobodanmanic

The agentic web is taking shape through shared protocols, and they matter more than most businesses realize. The post MCP, A2A, NLWeb, And AGENTS.md: The Standards Powering The Agentic Web appeared first on Search Engine Journal.

Read Article
Kuva
Help Net Security

Week in review: Axios npm supply chain compromise, critical FortiClient EMS bugs exploited

Here’s an overview of some of last week’s most interesting news, articles, interviews and videos: Financial groups lay out a plan to fight AI identity attacks Generative AI tools have brought the cost of deepfake production low enough that criminals and state…

Read Article
Kuva
CNX Software

ESP32-S3 gets post-quantum encryption with Aethyr Edge Node open-source firmware

Aethyr Research has released post-quantum encrypted IoT edge node firmware for ESP32-S3 targets that boots in 2.1 seconds and supports full PQC (Post Quantum Cryptography) handshakes in 35ms. Public-key cryptographic algorithms such as RSA and ECC will soon h…

Read Article
Kuva
Slickdeals.net

8BitDo Lite 2 Bluetooth Gamepad for Switch, Switch Lite, Android and Raspberry Pi (Pink)

Tie for lowest price in last 90 days https://www.amazon.com/dp/B0B3DKMS13

Read Article
Kuva
Antoniosantos.io

Gemma 4:e4b as a Local Coding Assistant — First Look

Google DeepMind released Gemma 4 this week and I put the e4b model to work as a local iOS coding assistant on my M5 MacBook Pro. It runs well — once you tame the verbosity.

Read Article
Kuva
Hackaday

The Smallest Dialup ISP is a Raspberry Pi and a Prison Phone

There were a plethora of tiny, local ISPs in the days of dial-up internet. Along with the big providers, many cities would have more than one. Some of those have survived broadband, but none of the…

Read Article
Kuva
XDA Developers

I turned my living room into a Raspberry Pi-flavored arcade without storing a single game locally

I set up a living room console with Batocera, and all my games are streamed from my NAS

Read Article
Kuva
XDA Developers

My favorite alternative to Office 365 isn’t LibreOffice – it’s something way cooler

There's no need to pay for Office 365 when this free alternative does everything better

Read Article
Kuva
Business Insider

I quit tech, bought 22 acres, and didn't look at my computer for years — until AI brought me back

Ryan Courtnage quit the tech company he cofounded and bought 22 acres of land in Creston, British Columbia.

Read Article
Madshrimps.be

Stop overpaying for Home Assistant: Buy a used Intel NUC for $40 instead

Home Assistant is a smart home platform that operates on a PC in your home, not in the cloud—so if you don’t already have spare hardware lying around, you’re going to have to find some. But what if I told you there’s one type of computer you can buy that will…

Read Article
Pypi.org

ha-mcp-dev 7.2.0.dev321

Home Assistant MCP Server - Complete control of Home Assistant through MCP

Read Article
Kuva
The Times of India

Buried deep: How Iran’s hidden missile cities protect its deadly arsenal

Iran has built deep underground missile cities inside mountains to protect its weapons. These hidden bases use strong rock, tunnels and multiple exits to survive air strikes. Even after heavy bombing, some missiles and drones can still be launched. Experts sa…

Read Article
Kuva
Pypi.org

librespin added to PyPI

Open-source AI-driven PCB and embedded circuit design workflow tool.

Read Article
Pypi.org

openmodal 0.3.11

Run Modal on your own cloud. Open-source, cloud-agnostic serverless GPU compute.

Read Article
Pypi.org

astrocyte 0.1.2

Open-source memory framework for AI agents

Read Article
Kuva
Pypi.org

agent-audit-trail added to PyPI

Tamper-proof compliance audit trail for AI agents. EU AI Act Article 12 + SOC 2 ready.

Read Article
Kuva
Github.com

Show HN: Detect API changes automatically using real traffic

Article URL: https://github.com/ojuschugh1/etch Comments URL: https://news.ycombinator.com/item?id=47642108 Points: 2 # Comments: 0

Read Article
Kuva
The Next Web

Anthropic cuts Claude subscribers off from OpenClaw in cost crackdown

In short: Anthropic has blocked Claude Pro and Max subscribers from using their flat-rate plans with third-party AI agent frameworks, starting with OpenClaw. The move, which took effect on 4 April 2026, shifts the cost of running autonomous agents onto users …

Read Article
Kuva
Daily Norseman

Minnesota Vikings News and Links: Which Position Will The Vikings Take In Round One?

When looking forward to the draft it is hard to tell which direction (i.e., position the Vikings will take at 18). The consensus is Safety Dillon Thieneman which would be an excellent pick for sure. I am just not there yet. We still do not know if Harrison Sm…

Read Article
Kuva
The Next Web

Meta freezes AI data work after breach puts training secrets at risk

In short: Meta has suspended its collaboration with Mercor, a $10 billion AI data startup, after a supply chain attack exposed what may be the AI industry’s most closely guarded secrets: not just personal data, but the training methodologies that power the wo…

Read Article
Kuva
Phoronix

Debian Is Figuring Out How Age Verification Laws Will Impact It

With age verification/attestation laws down to the OS level enacted by California and being decided upon by other US states, it's been a hot topic of discussion in the open-source world. For the Debian project that is strictly volunteer/community-driven unlik…

Read Article
Kuva
Researchbuzz.me

Hacker News Daily Index, New Jersey Data Centers, Instagram, More: Saturday Afternoon ResearchBuzz, April 4, 2026

NEW RESOURCES Found on GitHub: the HN Daily Index. “A daily archive of the top 10 stories on Hacker News, organized by date. Thanks to Hacker News by Y Combinator for the API, and to Colin Pe…

Read Article
Kuva
BGR

Ikea's Best-Selling Smart 'Donut' Lamp Can Now Be Controlled From Your Phone

The incredibly popular Ikea 'donut' lamp can now be a part of your smart home, with Matter letting you control the light from your phone or home assistant.

Read Article
Kuva
Ibtimes.com.au

10 Most Lethal Weapons in the 2026 US-Iran War: From Tomahawks to Ballistic Missiles

More than five weeks into Operation Epic Fury, the U.S.-led military campaign against Iran that began Feb. 28, 2026, a range of advanced weapons has shaped the conflict's deadly course. U.S. and allied forces have unleashed precision strikes on Iranian milita…

Read Article
Nature.com

A novel nonlinear PID controller design with adaptive gains

Scientific Reports - A novel nonlinear PID controller design with adaptive gains

Read Article
Kuva
The Times of India

As Trump orders UFO data released, a question hangs: If aliens exist, what would they think of us?

Humans ponder alien life and what visitors might think of Earth's conflicts. Former President Obama and Donald Trump have commented on aliens. NASA's Artemis II mission to the moon fuels interest. Many Americans believe intelligent life exists elsewhere. Repo…

Read Article
Globalsecurity.org

Deminers race to keep up with military technology

In conflict zones where new technologies are making landmines more dangerous, deminers must innovate at the same pace to avoid being left behind, a leading UN mines expert has told UN News.

Read Article
Globalsecurity.org

Condor Rebirth Protects Armored Units on the Modern Battlefield

The 1st Cavalry Division and industry partners successfully tested integrated sensor and battle tracking systems during Exercise Condor Rebirth at Fort Hood, Texas, March 23-27.

Read Article
Globalsecurity.org

Everyone Wants Ukraine's Drones. This German Joint Venture Is Trying To Get Ahead Of The Curve

Two years ago, Anastasia, a 35-year-old Ukrainian IT worker, fled her hometown of Zaporizhzhya, leaving behind her mother and sister to seek out work in Germany.

Read Article
Kuva
TechRadar

I hiked the highest peaks in Britain with a robotic exoskeleton to see if it could supercharge my mountain-climbing — here's what happened

There are 5 things I love about the Hypershell, and 3 I don’t.

Read Article
Kuva
TechRadar

'The navigation systems on board aircraft and drones will be off significantly': Why aging magnetic data poses a growing risk and how quantum sensors could help fix it

Quantum diamond magnetometers could enable resilient navigation without GPS, while supporting defense, security, and future magnetic mapping systems.

Read Article
Kuva
RT

France preparing ‘war economy’ – Politico

France is planning to increase drone stocks by 400% and markedly ramp up missile production, according to Politico Read Full Article at RT.com

Read Article
Kuva
Associated Press

Question hangs as UFO data set for release: If aliens exist, what would they think of us?

For generations, human beings have wondered: What would alien life from another planet be like? But we rarely ask the opposite: What would they think of us? Theoretical physicist Avi Loeb says that due to how humans treat one another, visitors from other plan…

Read Article
Kuva
Pypi.org

cvrer added to PyPI

Create videos that simulate typing code with a smooth camera following the cursor

Read Article
Kuva
Unsloth.ai

Gemma 4 - How to Run Locally | Unsloth Documentation

Run Google’s new Gemma 4 models locally, including E2B, E4B, 26B A4B, and 31B.

Read Article
Nature.com

Targeting IP6 signaling to destabilize homologous recombination proteins to overcome PARP inhibitor resistance

Homologous recombination (HR) safeguards genome stability, but the regulation of HR proteins remains unclear. Here, the authors show that the compound UNI418 inhibits lipid kinases PIKfyve and PIP5K1C, reducing IP6 levels and triggering Cul4A–WDR5 dependent d…

Read Article
Kuva
Crossroads Today

White House seeks massive increase in defense spending and looks to slash housing, social services and health care

(CNN) — The White House is seeking roughly $1.5 trillion for defense as part of a fiscal 2027 budget request — a proposal that would boost military spending to its

Read Article
Kuva
Rolling Stone

What Really Happened With Last Year’s Drone Panic in New Jersey?

How a streak of mysterious drone sightings in New Jersey exposed systemic failures in how the U.S. government polices its airspace and handles UAP.

Read Article
Kuva
The Globe And Mail

The federal government faces calls to begin enriching uranium. Should it?

Move would have significant implications for Saskatchewan’s uranium industry, power producers and Canada’s international standing

Read Article
Kuva
Retractionwatch.com

Weekend reads: Half of social science ‘doesn’t replicate’; ‘Scientific ghosts: Life after retraction’; multisensory learning paper retracted

If your week flew by — we know ours did — catch up here with what you might have missed. The week at Retraction Watch featured: In case you missed the news, the Hijacked Journal Checker now has more than 400 entries. The Retraction Watch Database has over 64,…

Read Article
Kuva
Pypi.org

hill-climb-racing-env added to PyPI

A Gymnasium reinforcement learning environment for Hill Climb Racing

Read Article
Kuva
Simonwillison.net

Highlights from my conversation about agentic engineering on Lenny’s Podcast

I was a guest on Lenny Rachitsky’s podcast, in a new episode titled An AI state of the union: We’ve passed the inflection point, dark factories are coming, and automation …

Read Article
Kuva
Hongkiat.com

Anthropic Just Closed the OpenClaw Subscription Loophole

Anthropic has closed the OpenClaw subscription loophole, pushing heavy third-party agent use onto extra usage billing instead. The post Anthropic Just Closed the OpenClaw Subscription Loophole appeared first on Hongkiat.

Read Article
Kuva
Pypi.org

billingwatch added to PyPI

Self-hosted Stripe billing anomaly detector — catch duplicate charges, fraud spikes, and silent lapses in real time.

Read Article
Kuva
Wccftech

AMD Rolls Out Gemma 4 Model Support Across Full Range of GPUs & CPUs

AMD has rolled out official support for Google's Gemma 4 across its full range of GPUs & CPUs, offering support for the compact AI model. AMD Radeon GPUs & Ryzen AI CPUs Fully Support Google's Gemma 4 AI Model Google rolled out its latest family of open-weigh…

Read Article
Pypi.org

wet-mcp 2.21.0

Open-source MCP Server for web search, extract, crawl, academic research, and library docs with embedded SearXNG

Read Article
Pypi.org

mnemo-mcp 1.16.0

Open-source MCP Server for persistent AI memory with embedded sync

Read Article
Pypi.org

apio 1.4.0

Open source ecosystem for open FPGA boards

Read Article
Kuva
CNA

How 2 downed jets show a critical vulnerability for the US as Iran war rages on

US launches rescue mission after F-15E downing; one crew member found, another missing in first such combat loss since war began.

Read Article
Kuva
Github.com

Show HN: RemembrallMCP – code dependency graph for agents and memory

After watching Claude Code and Codex keep running Explore in my codebase over and over, I started to think that there must be a better way. RemembrallMCP is my attempt to fix this.RemembrallMCP gives agents two things most memory tools don't:1. Persistent Mem…

Read Article
Pypi.org

nucleusiq 0.7.5

NucleusIQ – open-source framework for building autonomous AI agents with advanced prompt engineering, flexible execution modes, and modular architecture.

Read Article
Kuva
DW (English)

Ukraine: 14 people killed in 'massive' Russian attack on 1,500th day of war

Ukrainian authorities say Russia is deploying "new tactics" as the country came under rolling aerial daytime assaults from missiles and drones fitted with jet engines. At least 14 people were killed across Ukraine. Ukraine came under massive air attacks from …

Read Article
Pypi.org

agentiva 0.1.3

Agentiva — open-source runtime for AI agent safety

Read Article
Pypi.org

OpenGeodeWeb-Back 6.5.1

OpenGeodeWeb-Back is an open source framework that proposes handy python functions and wrappers for the OpenGeode ecosystem

Read Article
Pypi.org

OpenGeodeWeb-Viewer 1.16.0

OpenGeodeWeb-Viewer is an open source framework that proposes handy python functions and wrappers for the OpenGeode ecosystem

Read Article
Osnews.com

Open source office suites erupt in forking and licensing drama

You’d think if there was one corner of the open source world where you wouldn’t find drama it’d be open source office suites, but it turns out we could not have been more wrong. First, there’s The Document Foundation, stewards of LibreOffice, ejecting a ton o…

Read Article
Osnews.com

TinyOS: ultra-lightweight RTOS for IoT devices

An ultra-lightweight real-time operating system for resource-constrained IoT and embedded devices. Kernel footprint under 10 KB, 2 KB minimum RAM, preemptive priority-based scheduling. ↫ TinyOS GitHub page Written in C, open source, and supports ARM and RISC-…

Read Article
Kuva
Pypi.org

markcrawl added to PyPI

Fast Python web crawler for AI & RAG ingestion — crawl, extract, and embed website content with one tool.

Read Article
Pypi.org

agentiva 0.1.4

Agentiva — open-source runtime for AI agent safety

Read Article
Kuva
The Times of India

Backer Y Combinator drops Delve on compliance allegations; top brass allege smear campaign

Delve’s removal from Y Combinator’s directory follows allegations that compliance certifications for hundreds of Delve’s clients were fabricated. The company has pushed back, saying leaked data was taken out of context as part of a malicious campaign.

Read Article
Pypi.org

openmodal 0.3.9

Run Modal on your own cloud. Open-source, cloud-agnostic serverless GPU compute.

Read Article
Pypi.org

yade-mcp 0.1.4

MCP server for YADE open-source discrete element method simulation

Read Article
Kuva
InfoQ.com

TigerFS Mounts PostgreSQL Databases as a Filesystem for Developers and AI Agents

TigerFS is a new experimental filesystem that mounts a database as a directory and stores files directly in PostgreSQL. The open source project exposes database data through a standard filesystem interface, allowing developers and AI agents to interact with i…

Read Article
Kuva
Github.com

Show HN: A comprehensive index of 1071 databases catalogued by dbdb.io

Every database management system on dbdb.io, indexed. 1071 systems with stats, charts, and full metadata. Built with Go. - tamnd/dbdb-index

Read Article
Kuva
Docking.cc

Show HN: Docking – extensible Linux dock in Python

Hi HN,I’ve been having a lot of fun building Docking, an open-source dock for Linux written in Python with GTK 3 and Cairo. It includes an extensible applet system, 38 built-in applets, 12 themes, multi-monitor support, auto-hide, and works across several Lin…

Read Article
Kuva
C-sharpcorner.com

The .NET Developer's Guide to AI Tools

Unlock AI in .NET! This guide compares Microsoft.Extensions.AI, Semantic Kernel, and raw SDKs for GenAI integration. Choose the right tool for your C# project and build smarter apps.

Read Article
Pypi.org

privacy-dsar-mcp-server 0.1.0

MCP server for GDPR privacy compliance and DSAR management — open-source alternative to Transcend. Manage data subject access requests, check GDPR compliance, and maintain Article 30 data inventories.

Read Article
Kuva
Pypi.org

privacy-dsar-mcp-server added to PyPI

MCP server for GDPR privacy compliance and DSAR management — open-source alternative to Transcend. Manage data subject access requests, check GDPR compliance, and maintain Article 30 data inventories.

Read Article
Kuva
The Irish Times

Inside the German state trying to break free from Microsoft

Schleswig-Holstein’s radical tech overhaul offers Europe a live experiment in ending dependence on US Big Tech

Read Article
Pypi.org

geospark-ai 0.5.0

The Open-Source Geospatial Intelligence Protocol & Engine. Give any AI model a spatial mind.

Read Article
Pypi.org

pencraft added to PyPI

Open-source Python toolkit for AI-powered blog creation. Automates research, outlines, and drafting to deliver publish-ready posts.

Read Article
Pypi.org

pencraft 0.1.0

Open-source Python toolkit for AI-powered blog creation. Automates research, outlines, and drafting to deliver publish-ready posts.

Read Article
Pypi.org

openlaoke 0.1.8

Open-source terminal AI coding assistant

Read Article
Pypi.org

litmuseval 0.2.0

The open-source evaluation framework for AI agents — test, compare, ship with confidence

Read Article
Kuva
MediaNama.com

Centre funds 12 AI projects for sovereign models; BharatGen gets 4x the next highest allocation at over Rs 1000 crore

India backs 12 AI firms under the IndiaAI Mission to build sovereign models. BharatGen gets the highest funding, while Sarvam AI and BharatGen launch models on AIKosh at the Impact Summit 2026. The post Centre funds 12 AI projects for sovereign models; Bharat…

Read Article
Kuva
XDA Developers

I set up a home server for the first time and these 5 apps changed everything

These made my home server actually worth setting up

Read Article
Kuva
Pypi.org

gate-cli added to PyPI

Supply chain security scanner for npm and pip packages

Read Article
Shapemachine.xyz

Show HN: Tusk for macOS and Gnome

Article URL: https://shapemachine.xyz/tusk/ Comments URL: https://news.ycombinator.com/item?id=47637828 Points: 1 # Comments: 0

Read Article
Pypi.org

openlaoke 0.1.9

Open-source terminal AI coding assistant

Read Article
Kuva
Phoronix

3mdeb Makes Progress Bringing AMD openSIL + Coreboot To Ryzen AM5 Motherboard

In addition to 3mdeb firmware engineers porting AMD openSIL and Coreboot to a Gigabyte EPYC Turin server motherboard, the staff at this firmware consulting company are also porting AMD openSIL and Coreboot to a modern Ryzen AM5 desktop motherboard. They conti…

Read Article
Kuva
The Times of India

AI recruiting startup Mercor hit by cyberattack; Meta halts collaboration

As per media reports, Mercor was among thousands of firms affected by the compromise of LiteLLM. Even as Mercor has claimed that the malicious code was detected and removed, the breach drew attention because LiteLLM is widely used. LiteLLM has since strengthe…

Read Article
Pypi.org

openlaoke 0.1.10

Open-source terminal AI coding assistant

Read Article
Pypi.org

aicite 0.0.8

Open-source specs-driven development (SDD) framework for AI agent alignment. Bootstraps shared documentation and assistant guidance in minutes.

Read Article
Kuva
XDA Developers

Affinity is a great Adobe alternative, but these underrated open-source apps are even better

Close the Adobe tab… and the Affinity one while you’re at it

Read Article
Pypi.org

ministack 1.1.33

Free, open-source local AWS emulator — drop-in LocalStack replacement

Read Article
Kuva
Github.com

Show HN: I successfully failed at one-shot-ing a video codec like h.264

Read an article yesterday about the H.264 codec increasing their licensing fee by an astronomical amount.And as always, my first shot was how hard could it be to try and build a codec which could be that efficient.I've personally been on a drive to improve my…

Read Article
Pypi.org

openlaoke 0.1.11

Open-source terminal AI coding assistant

Read Article
Hacker News

Show HN: Clusterflock: An AI orchestrator for networked hardware

Hi HN!We built Clusterflock to solve our own headaches with managing AI agents across distributed setups, different VRAM and RAM allowances, and the need to easily try out new models.While the focus on infrastructure (we built this specifically for networked …

Read Article
Kuva
MediaNama.com

Mozilla President Mark Surman on AI Disrupting Search and the Future of Browser Revenue

As AI reshapes search, Mozilla is rethinking its business model beyond Google deals. The post Mozilla President Mark Surman on AI Disrupting Search and the Future of Browser Revenue appeared first on MEDIANAMA.

Read Article
Pypi.org

shoreguard 0.16.1

Open source control plane for NVIDIA OpenShell

Read Article
Pypi.org

shoreguard 0.16.2

Open source control plane for NVIDIA OpenShell

Read Article
Kuva
CNET

It's Always Surreal in Philadelphia, Where Art Meets AI in a Sweeping Space

Philadelphia's Ministry of Awe is a multilevel art installation and immersive house of oddities that uses AI in subtle and fascinating ways. I took a visit, and I'm totally coming back.

Read Article
Pypi.org

ministack 1.1.35

Free, open-source local AWS emulator — drop-in LocalStack replacement

Read Article
Pypi.org

autopilot-agent 1.0.0

Open source terminal-based AI coding agent built from scratch

Read Article
Pypi.org

autopilot-agent added to PyPI

Open source terminal-based AI coding agent built from scratch

Read Article
Adashape.com

Show HN: AdaShape-3D modeler for intuitive 3D printing parts / Windows 11

I've spent the last years obsessed with a sideproject to build a humanistic 3D modeler for desktop.By humanistic I mean a tool that stays out of your way, instead of requiring the user to learn both a complex UX surface as well as a complex theoretical basis …

Read Article
Kuva
Github.com

Show HN: Ownscribe – local meeting transcription, summarization and search

ownscribe is an open-source, python-based CLI tool to transcribe, summarize, and search meetings – fully locally on your machine.As someone who hates taking notes, but also forgets things easily, I found the idea of transcribing and summarizing meetings autom…

Read Article
Kuva
Pypi.org

openconstructionerp added to PyPI

The #1 open-source platform for construction cost estimation — BOQ, 4D/5D, AI, CAD/BIM takeoff

Read Article
Pypi.org

openconstructionerp 0.2.1

The #1 open-source platform for construction cost estimation — BOQ, 4D/5D, AI, CAD/BIM takeoff

Read Article
Pypi.org

npcpy 1.4.14

npcpy is the premier open-source library for integrating LLMs and Agents into python systems.

Read Article
Kuva
Tom's Hardware UK

Hands-on with Modos Tech 13.3-inch e-paper monitors — we tried the current Dev Kit model and the next-gen Modos Flow touch

Modos Tech sent us a couple of its latest e-paper monitors for some hands-on time.

Read Article
Kuva
Theregister.com

Netflix, Meta, and IBM speakers: AI will make anyone a 10x programmer, but with 10x the cleanup

Agents to check the work of the agents All Things AI AI is easy to use, but not quite as easy as just barking "Alexa! Make me an e-commerce site." And, no, adding "DON'T HALLUCINATE" to the instruction loop won't help.…

Read Article
Kuva
The Next Web

Hackers breached the European Commission by poisoning the security tool it used to protect itself

CERT-EU has attributed a major data breach at the European Commission to cybercrime group TeamPCP, which exploited a supply chain attack on the open-source security tool Trivy to steal 92 GB of compressed data from the Commission’s AWS infrastructure. The not…

Read Article
Pypi.org

openconstructionerp 0.2.3

The #1 open-source platform for construction cost estimation — BOQ, 4D/5D, AI, CAD/BIM takeoff

Read Article
Kuva
Geeky Gadgets

How Paperclip Turns Claude Code Into an Entire Automated AI Company

Below Nate Herk explores how Paperclip, an open source AI orchestration platform, enables businesses to create fully automated, AI-driven organizations. By integrating with frameworks like Claude Code, Paperclip allows users to deploy virtual agents capable o…

Read Article
Pypi.org

openlaoke 0.1.13

Open-source terminal AI coding assistant

Read Article
Pypi.org

autopilot-agent 1.0.1

Open source terminal-based AI coding agent built from scratch

Read Article
Pypi.org

openocto-dev 0.1.1

Open-source personal AI assistant constructor with voice control and persona system

Read Article
Kuva
Github.com

Show HN: I made open source, zero power PCB hackathon badges

I love getting cool swag from hackathons and I also love designing PCB's, so when my friend asked me if I would design hackathon badges for a large game jam in singapore, I was absolutely down!The theme of overglade was a "The game jam within a game", pretty …

Read Article
Pypi.org

autopilot-agent 1.0.2

Open source terminal-based AI coding agent built from scratch

Read Article
Pypi.org

autopilot-agent 1.0.3

Open source terminal-based AI coding agent built from scratch

Read Article
Kuva
Pypi.org

MaTiSSe.py 1.5.2

MaTiSSe.py, Markdown To Impressive Scientific Slides

Read Article
Pypi.org

openconstructionerp 0.2.4

The #1 open-source platform for construction cost estimation — BOQ, 4D/5D, AI, CAD/BIM takeoff

Read Article
Kuva
Github.com

Show HN: First Native macOS SDK for NXP NTAG 424 DNA NFC Authentication

Article URL: https://github.com/jetnoir/ntag424-macos Comments URL: https://news.ycombinator.com/item?id=47639561 Points: 1 # Comments: 0

Read Article
Pypi.org

openlaoke 0.1.14

Open-source terminal AI coding assistant

Read Article
Kuva
Pypi.org

mcp-ezpay-einvoice 0.1.0

MCP server wrapping the ezPay E-Invoice API into 7 AI Agent-callable tools for Taiwan e-invoice operations

Read Article
Kuva
Futurism

Claude Leak Shows That Anthropic Is Tracking Users’ Vulgar Language and Deems Them “Negative”

"Anthropic is tracking how often you rage at your AI." The post Claude Leak Shows That Anthropic Is Tracking Users’ Vulgar Language and Deems Them “Negative” appeared first on Futurism.

Read Article
Kuva
Laravel News

Matt Stauffer Joins the PHP Foundation Board — What It Means for Laravel

Matt Stauffer joins Eric Barnes to talk about his brand-new seat on the PHP Foundation board — what the foundation actually does, how it relates to PHP internals, and why he thinks it's the key to finally fixing PHP's reputation problem. The post Matt Stauf…

Read Article
Kuva
MakeUseOf

Your Android TV is hiding hundreds of apps the Play Store won't show you — here's how it get them

Sideloading is the Android TV feature you are not using.

Read Article
Kuva
Pypi.org

jin-monitor added to PyPI

Rust-first data quality monitoring middleware for FastAPI

Read Article
Kuva
Pypi.org

mcpfang added to PyPI

AI-powered MCP server security scanner

Read Article
Kuva
The Times of India

Strategic blunder or genius?: Y Combinator’s Garry Tan reacts on Anthropic’s OpenClaw move

Anthropic announced that users will no longer be able to use their Claude subscription limits with third-party tools such as OpenClaw. Users will instead have to switch to a separate pay-as-you-go option to access OpenClaw with Claude.

Read Article
Kuva
The Times of India

Strategic blunder or genius?: Y Combinator’s Garry Tan reacts on Anthropic’s OpenClaw move

Anthropic announced that users will no longer be able to use their Claude subscription limits with third-party tools such as OpenClaw. Users will instead have to switch to a separate pay-as-you-go option to access OpenClaw with Claude.

Read Article
Pypi.org

openlaoke 0.1.15

Open-source terminal AI coding assistant

Read Article
Kuva
HackRead

UNC1069 Targets Node.js Maintainers via Fake LinkedIn, Slack Profiles

North Korean group UNC1069 targets Node.js maintainers using fake LinkedIn and Slack profiles to spread malware and compromise open source packages.

Read Article
Slashdot.org

It's no longer free to use Claude through third-party tools like OpenClaw

Anthropic is no longer offering a free ride for third-party apps using its Claude AI. Boris Cherny, Anthropic's creator and head of Claude Code, posted on X that Claude subscriptions will no longer cover using the AI agent for third-party tools, like OpenClaw…

Read Article
Pypi.org

tf-nightly 2.22.0.dev20260404

TensorFlow is an open source machine learning framework for everyone.

Read Article
Pypi.org

simple-equ 1.0.9

An open source library containing multiple known STEM equations in a functional form.

Read Article
Kuva
TechCrunch

Anthropic says Claude Code subscribers will need to pay extra for OpenClaw support | TechCrunch

It’s about to become more expensive for Claude Code subscribers to use Anthropic’s coding assistant with OpenClaw and other third-party tools.

Read Article
Kuva
Github.com

Show HN: Trading harness for Indian stock market

Analyse and Trade directly from Telegram. Openclaw integration. Comments URL: https://news.ycombinator.com/item?id=47640837 Points: 1 # Comments: 0

Read Article
Kuva
Hackaday

Open Graphics Card Powers Cyberpunk “Laptop”

For once, we can avoid debating in the comments what constitutes a “cyberdeck”, because [LCLDIY] does not refer to his cyberpunk masterpiece as such — he calls it a laptop. …read more

Read Article
Pypi.org

opastro 0.1.2

Open-source astrology engine for developers: CLI, API, Swiss Ephemeris, and explainable horoscope generation.

Read Article
Pypi.org

ministack 1.1.36

Free, open-source local AWS emulator — drop-in LocalStack replacement

Read Article
Pypi.org

simple-equ 1.0.14

An open source library containing multiple known STEM equations in a functional form.

Read Article
Kuva
Cointelegraph

Jimmy Song explains why Bitcoin needs a 'conservative' node client

ProductionReady co-founder Jimmy Song explains why the non-profit organization is funding open-source research for alternative Bitcoin node software.

Read Article
Kuva
Hypedar.dev

Show HN: Hypedar – what's trending in AI that nobody has built yet

Article URL: https://hypedar.dev/ Comments URL: https://news.ycombinator.com/item?id=47641683 Points: 2 # Comments: 0

Read Article
Scrye.com

Kevin Fenzi: misc fedora bits first week of april 2026

A somewhat quiet week in fedora land this time, which is nice, as it allows for catching up on planned work. Of course there was the usual flow of day to day items too. DeploymentConfig to Deployment

Read Article
Kuva
Addicted2success.com

The Digital Organisation System That Saves Hours Every Week

If your inbox feels out of control, this proven system shows how top performers stay organised without overthinking it. The post The Digital Organisation System That Saves Hours Every Week appeared first on Addicted 2 Success.

Read Article
Kuva
The Irish Times

‘Shroom boom’: The Cork-based entrepreneur growing the future of packaging from mushrooms

Irish businesses are turning mycelium – fungus – into materials with the potential to rid us of plastics, and using it to recycle waste

Read Article
Kuva
Theme Park Insider

Walk Time: What is Mattel doing?

By Robert Niles: Let's start the recap this week with the fails. First up, the Barbie Dream Fest.Billed at "The Ultimate Barbie Fan Event," the three day event in Ft. Lauderdale, Fla. last weekend drew immediate comparisons to 2024's dismal Willy Wonka experi…

Read Article
Freerepublic.com

[Catholic Caucus Devotional] My Catholic Life! Catholic Daily Reflections: Hopeful Anticipation of Holy Saturday - Saturday, April 4, 2026

Though the Holy Sacrifice of the Mass was not offered yesterday, the faithful received Holy Communion during the commemoration of the Lord’s Passion. Today, however, the Church falls into profound silence. No liturgical services are celebrated during the day;…

Read Article
Kuva
Ahouseinthehills.com

37 Farmhouse Fall Porch Decor Ideas on a Budget

Fall is here, and your porch deserves a little attention. You want it to look warm and put-together, but you don’t want to spend a fortune or spend hours figuring out where to start. That’s a real problem, especially with so many over-the-top ideas floating a…

Read Article
Kuva
Sporting News

Arizona's first Final Four team, led by Sean Elliott and Steve Kerr in 1988, launched a superpower

The 1987-88 Arizona Wildcats were the first from their program ever to reach the NCAA Final Four, and all the greatness that's developed in the program since was built on their foundation.

Read Article
Kuva
C-sharpcorner.com

Modernizing .NET Architectures for AI-Native Workloads

Modernizing .NET Architectures for AI-Native Workloads

Read Article
Kuva
Sebastianraschka.com

Components of a Coding Agent

How coding agents use tools, memory, and repo context to make LLMs work better in practice

Read Article
Kuva
ClickZ

Macy's Bet on AI to Make Retail More Human - ClickZ

Macy’s challenged the premise that technology and human connection are in tension. The real question isn’t whether to automate, but how to scale the parts of retail that actually build loyalty. The question nobody is asking about AI in retail is the right one…

Read Article
Kuva
ComicBook.com

Warner Bros’ New Horror is The Perfect Replacement for 2 Modern Cult Classics

image courtesy of Warner Bros. Pictures Even on a budget of just $20 million, They Will Kill You isn’t quite performing like a profitable blockbuster. Even though it’s been out a week longer, Ready or Not 2: Here I Come is beating it in terms of weekday gros…

Read Article
Kuva
Thoughtcatalog.com

6 Zodiac Signs That Lose Focus Fast

Just as each zodiac sign has its unique personality traits, all signs have strengths and weaknesses. Some signs are gifted with the natural ability to be productive, but other signs are a little lacking in motivation.

Read Article
Kuva
Pocoo.org

Armin Ronacher: Absurd In Production

Five months of durable execution with just Postgres.

Read Article
Sachachua.com

#YayEmacs 10: Emacs coaching with Prot: Emacs workflows and streaming

I realized that one of the mistakes I often make with Emacs is not asking other people for help, so I experimented with a coaching session with Prot. With his permission, here's a recording of our conversation. Download the video View in the Internet Ar…

Read Article
Kuva
Business Insider

Meta paused its work with AI training startup Mercor after a data breach

Mercor confirmed to Business Insider on Friday that the company had experienced a security breach.

Read Article
Rogs.me

Anthropic is pushing away its paying customers

I need to vent. I want to start by saying this is my opinion and doesn’t reflect the views of my employers or anyone else. I’ve been paying $100/month for Claude Max because Claude is, without question, the best model for programming. I’ve built my entire AI …

Read Article
Kuva
Futurism

The Real Reason OpenAI Shut Sora Down Is a Warning to Every AI Startup

It wasn't the massive bills or the legal liabilities arising from rampant copyright infringement that inspired OpenAI to kill Sora.

Read Article
Kuva
Wccftech

Samsung Takes First Step Away From ARM’s Ecosystem By Working On An SSD Controller Chip Based On RISC-V Architecture

ARM's ecosystem is both expansive and pervasive these days, with Samsung's latest cutting-edge Exynos 2600 chips also leveraging ARMv9.3 CPU cores. Even so, Samsung is apparently taking its first tentative steps towards the open-source RISC-V architecture via…

Read Article
Kuva
Geeky Gadgets

Google Just Released Gemma 4: Why This Open-Source AI is a Game Changer

Google’s release of Gemma 4 introduces a new era in AI development, combining advanced capabilities with open source accessibility. As highlighted by Sam Witteveen, this family of models is designed to address a diverse range of needs, from high-performance c…

Read Article
Kuva
Linuxgizmos.com

M5Stack Refreshes Lineup with CardKB2 Keyboard, ESP32-P4 Modules, and Core2 for AWS

M5Stack has introduced several new and updated products, including the CardKB2 keyboard unit, the Stamp-P4 module based on the ESP32-P4, a matching Wi-Fi expansion module, and an updated Core2 for AWS development kit. The lineup spans input devices, embedded …

Read Article
Kuva
Goodereader

Xteink X3 is a small e-reader that is the same size as a credit card

The Xteink X3 e-reader has just been released and is about the size of a credit card. It is a very affordable device. The post Xteink X3 is a small e-reader that is the same size as a credit card first appeared on Good e-Reader.

Read Article
Pypi.org

esp-flasher 4.2.0

ESP8266/ESP32 Tasmota firmware flasher for ESP

Read Article
Kuva
CNX Software

Velxio is an open-source, self-hosted Arduino, Raspberry Pi, and ESP32 simulator

Velxio is an open-source, self-hosted simulator for Arduino, ESP32, and Raspberry Pi boards that works directly in your web browser. You can drag-and-drop boards, connect components and modules, write and run code in Arduino or Python, and access the serial c…

Read Article
Php.net

mariadb_rfc

<table><tr><th>2026/03/31 04:37</th><th>current</th></tr><tr><td>Line 327:</td> <td>Line 327:</td> </tr> <tr><td> </td><td>On the Raspberry Pi 4, the CPU overhead of preparing and sending individual command packets is significantly higher than on a standard d…

Read Article
Kuva
Liquid.ai

LFM2.5-350M: No Size Left Behind | Liquid AI

Today, we're releasing LFM2.5-350M, an improved version of our 350M model with additional pre-training (from 10T to 28T tokens) and large-scale reinforcement learning. Built on the LFM2 architecture, it delivers exceptionally fast inference and runs everywher…

Read Article
Kuva
XDA Developers

I replaced Portainer, Grafana, and Prometheus with this stack

Uncover how a trio of innovative tools replaces the heavyweights of container monitoring, delivering stunning visuals and minimal resource usage.

Read Article
Pypi.org

hassette 0.24.0

Hassette is a simple, modern, async-first Python framework for building Home Assistant automations.

Read Article
Pypi.org

sigenergy2mqtt 2026.4.4

Publish Modbus data from Sigenergy to MQTT, with optional Home Assistant Auto-Discovery and PVOutput updating

Read Article
Pypi.org

pytest-homeassistant-custom-component-framework 1.0.11

Experimental package to automatically extract test plugins for Home Assistant custom components

Read Article
Kuva
Pypi.org

sovyx added to PyPI

Sovereign Minds Engine — Persistent AI companion with real memory

Read Article
Kuva
The Gadgeteer

BLUETTI’s New EnergyPro 13K Can Run Your Entire Home When the Grid Goes Down

Your 5-ton AC unit pulls roughly 6,000 watts the moment the compressor kicks on. Your well pump needs another 2,000. The home office, the fridge, the router, the security cameras, the medical equipment in the spare bedroom: it all adds up fast. When the grid …

Read Article